
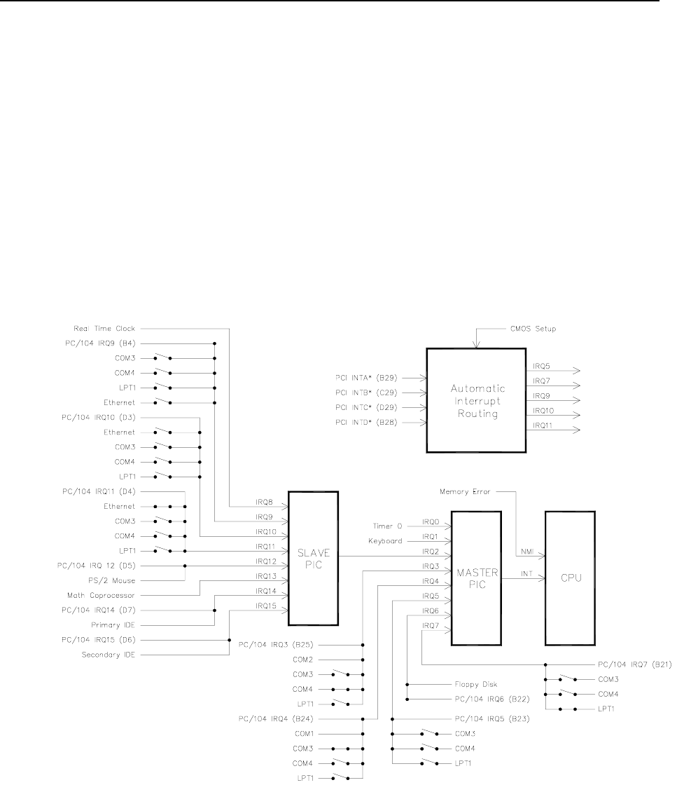
Interrupt Configuration
54 – Reference VSBC-6 Reference Manual
Interrupt Configuration
The VSBC-6 has the standard complement of PC type interrupts. Ten non-shared interrupts are
routed to the PC/104 bus, and up to four IRQ lines are automatically allocated as needed to PCI
devices.
There are no interrupt configuration jumpers. All configuration is handled through CMOS setup.
The switches in the diagram below indicate the various CMOS Setup options. Closed switches
show factory default settings.
Note If your design needs to use interrupt lines on the PC/104 bus, we recommend using
IRQ5, IRQ9, and/or IRQ10. Make sure to configure CMOS Setup with the chosen
PC/104 interrupts. This prevents their allocation to PCI devices.
Figure 7. Interrupt Circuit Diagram
Commenti su questo manuale