
Advanced Features
50
Using the Camcorder as
a Converter
Available mode:
TAPE-VCR
You can use this camcorder to convert from
analog signal (e.g. video recorded on 8 mm or
Hi8 tapes) to digital signal.
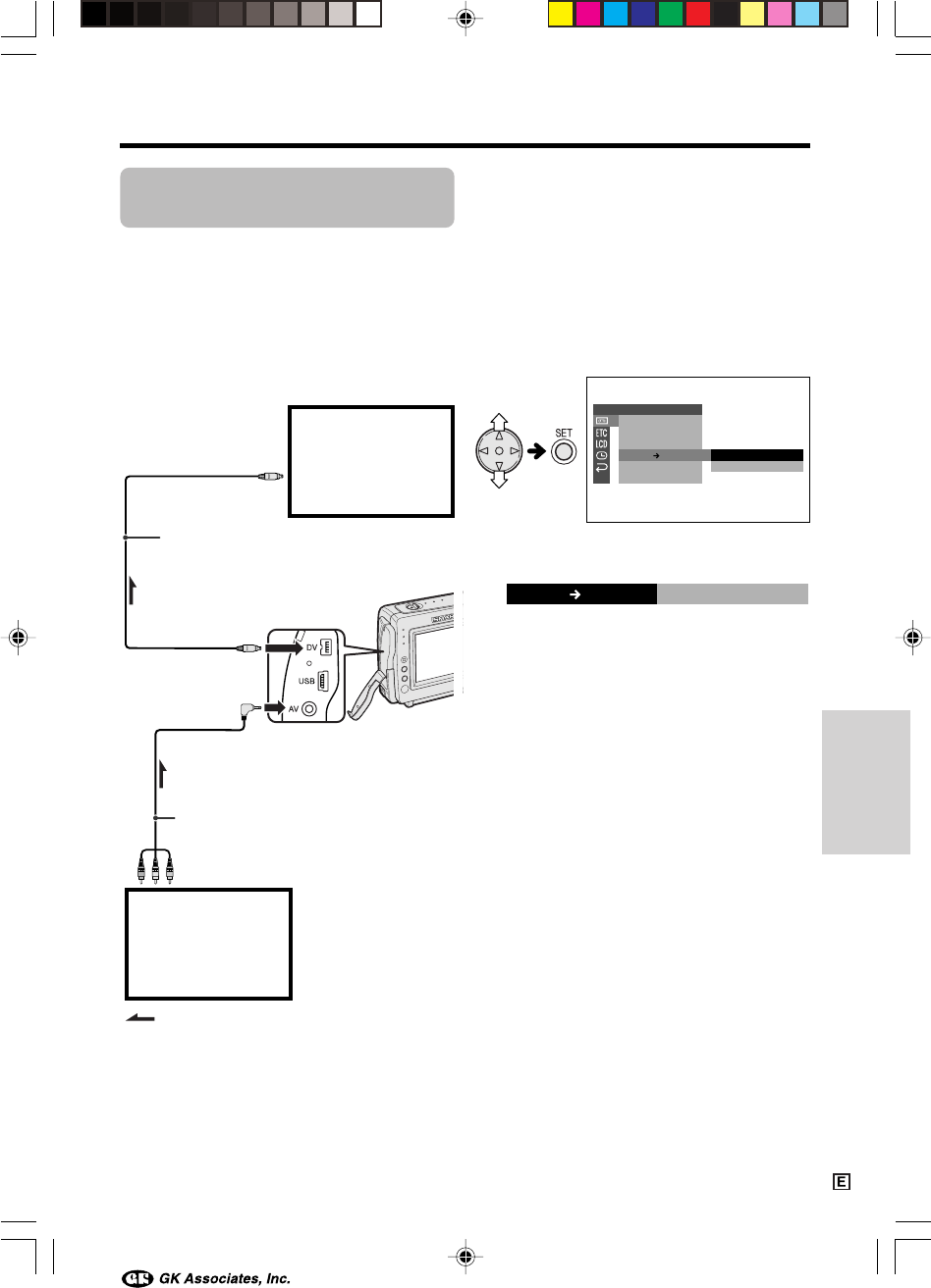
Connect the audio/video cable and DV cable
as shown below.
1 Set the camcorder to TAPE-VCR mode,
and make sure that playback stops.
2 Press the MENU button to display the
menu screen.
3 Press l or m on the operation button
to select V, then press the SET button.
4 Press l or m to select “ANLGn DGTL”,
then press the SET button.
5 Press l or m to select “ON”, then press
the SET button.
6 Press the MENU button to turn off the
menu screen.
7 Press the Play button on the analog
equipment
• Check the monitor on the digital
equipment to see if the picture is being
properly received.
8 Press the Record button on the digital
equipment.
Notes:
• The camcorder is not guaranteed to work with all
digital/analog equipment. Contact the manufac-
turer of your equipment for advice.
• If the camcorder outputs a video recording with
a copyright signal, the digital equipment cannot
record or save it.
• The camcorder may not convert some input
video recordings properly (e.g. discolouration,
picture noise, muted sound), depending on the
input condition.
:
OF F
ON
EFFECT
PLAYBACK
PIC.
AUDI O DUB
AUDI O
ANLG DGTL
RETURN
SET
ONANLG DGTL
Note:
• See page 2 for how to open the jack cover.
To DV terminal
Yellow: To video output jack
White: To audio output (L) jack
Red: To audio output (R) jack
Analog signal
Audio/video cable (supplied)
To AV jack
To DV terminal
Digital signal
DV cable (commercially available)
Playback
(analog equipment)
e.g. 8 mm or Hi8
camcorder
Recording
(digital equipment)
e.g. computer
The arrow shows the signal flow.
VL-NZ100E-E-047-054 02.3.28, 9:12 AM50
Commenti su questo manuale