
49
Advanced Features
Camera Recording
Advanced Features
1/10,000 sec.
1/4,000 sec.
1/2,000 sec.
1/1,000 sec.
1/500 sec.
1/250 sec.
1/100 sec.
1/60 sec.
Variable
Setting the Shutter Speed
The shutter speed is preset to auto mode,
which automatically chooses the optimal
shutter speed for the ambient light. However,
depending on the subject or situation, you may
want to set the shutter speed manually to
create a high-quality picture.
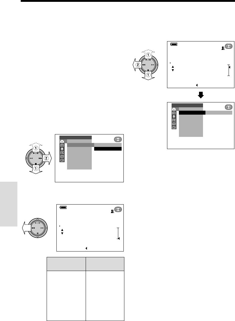
1 Set the camcorder to TAPE-CAMERA or
CARD-CAMERA mode.
2 Press the AUTO ON/OFF button to
select Manual mode.
3 Press the MENU/DISPLAY button until
the menu screen appears.
4 Select T, then press r on the
Operation button. Select “SHUT.
SPEED” (1), then press r (2).
M
AN. FOCUS
EXPOSURE
SHUT. SPEED
PIC. EFFECT
SCENE MENU
FADE
QK. RETURN
DIS
MANUAL SET
AUTO
M
ANUAL
5 Press e to display the shutter speed
setting screen.
6 Press d or y (1) to select the
desired shutter speed, then press e
(2).
• The selected shutter speed is displayed
on the menu screen.
7 Press the MENU/DISPLAY button to
turn off the menu screen.
To return to Auto Shutter Speed mode
After performing step 4 above, select “AUTO”,
then press e.
MANUAL
SHUT.
+
-
SPEED
12bit
00001
AUTO
AUTO
SP
SET [ BUTTON]
M
AN. FOCUS
EXPOSURE
SHUT. SPEED
PIC. EFFECT
SCENE MENU
FADE
QK. RETURN
DIS
MANUAL SET
2000
MANUAL
SHUT.
+
-
SPEED
12bit
00001
0020
SP
SET [ BUTTON]
AUTO
Shutter speed
indicator
Shutter speed
10000
4000
2000
1000
500
250
100
60
AUTO
Commenti su questo manuale