Sharp XL-UH220H Specifiche Pagina 30

  • Scaricare
  • Aggiungi ai miei manuali
  • Stampa
Vedere la pagina 29
E-19
ENGLISH
XL-UH220H
XL-UH220H (BK)
XL-UH222H
CD or MP3/WMA disc Playback
Advanced CD playback
Programmed play
You can choose up to 32 selections for playback in the order you like.
To cancel the programmed play mode:
Whilst in the stop mode and the "MEMORY" indicator is lit, press the
CLEAR/DIMMER button on the remote control. The "MEMORY" in-
dicator will disappear and all the programmed contents will be
cleared.
Adding tracks to the programme:
If a programme has been previously stored, the "MEMORY" indicator
will be displayed. Then follow steps 1 - 6 to add tracks. The new
tracks will be stored after the last track of the original programme.
To check which tracks are programmed:
Whilst the unit is stopped in the programmed play mode, press the
or button.
Notes:
When a disc with programmed tracks is ejected, the programme
is automatically cancelled.
Even if you press the ON/STAND-BY button to enter the stand-by
mode or change the function from CD to another, the programmed
selections will not be cleared.
During the programme operation, random play is not possible.
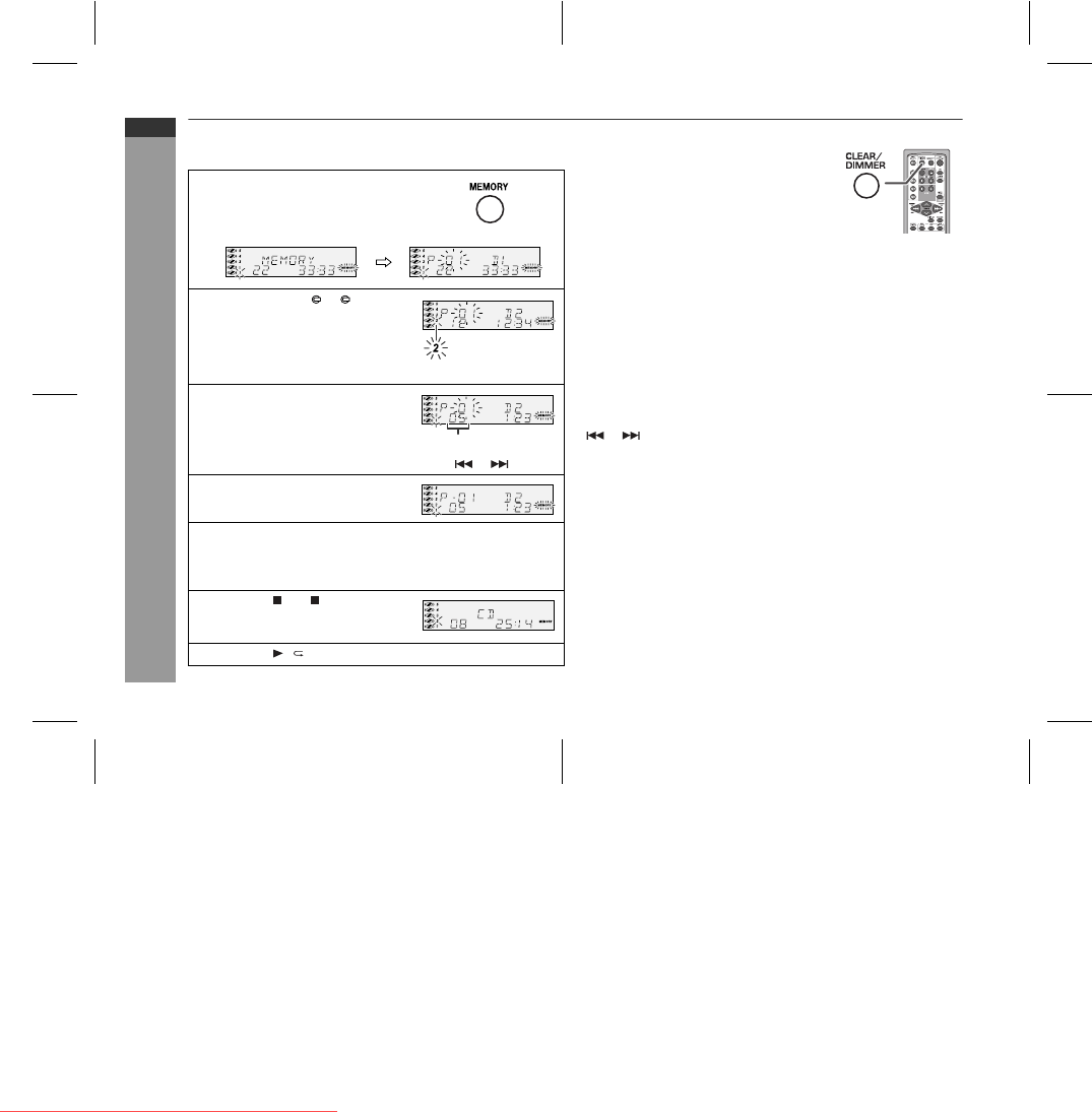
1 Whilst in the stop mode, press
the MEMORY button on the
remote control to enter the
programming save mode.
2 Press one of the 1 - 5 buttons
to select the desired disc.
Selected disc number
3 Press the direct search buttons
on the remote control to select
the desired track.
Selected track number
You can also select a track by pressing the or button.
4 Press the MEMORY button to
save the track number.
5 Repeat steps 2 - 4 for other tracks. Up to 32 tracks can be
programmed.
If you make a mistake, the programmed tracks can be cleared
by pressing the CLEAR/DIMMER button.
6 Press the (CD ) button.
The total number in memory will ap-
pear.
7 Press the / button to start playback.
To clear the programmed selections:
Press the CLEAR/DIMMER button on the re-
mote control whilst the "MEMORY" indicator
is flashing.
Each time the button is pressed, one track will
be cleared, beginning with the last track pro-
grammed.
Downloaded from www.Manualslib.com manuals search engine
Downloaded From Disc-Player.com Sharp Manuals
Vedere la pagina 29
1 2 ... 25 26 27 28 29 30 31 32 33 34 35 ... 52 53

Commenti su questo manuale

Nessun commento