
7
1
Подготовка к эксплуатации
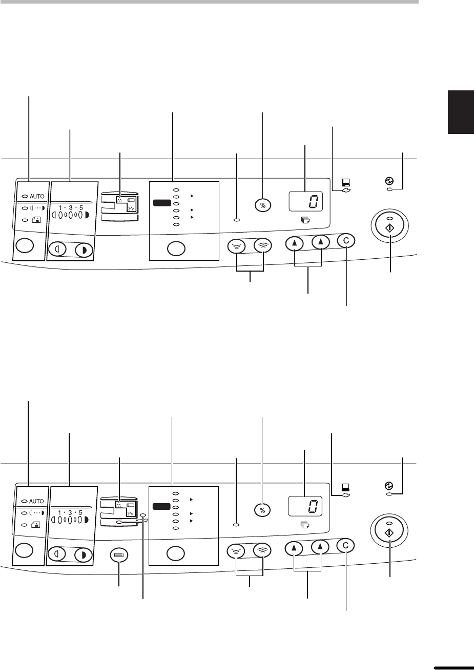
ПАНЕЛЬ УПРАВЛЕНИЯ
Клавиша и индикаторы
выбора режима экспозиции
Клавиша отображения
масштаба копирования
Клавиши регулировки
и индикаторы
экспозиции
Дисплей
Сигнальные
индикаторы
Клавиша выбора
и индикаторы
масштаба
копирования
Индикатор режима
экономии энергии
Индикатор
масштабирования
Клавиши количества копий
Клавиши масштабирования
Клавиша
печати и
индикатор
готовности
Клавиша сброса
50%
70%
81%
100%
141%
200%
100%
A5
B4
A4
A4
A4
A5
ZOOM
Индикатор ОН ЛАЙН
AL-1000
ZOOM
100%
A5
B4
A4
50%
70%
81%
100%
141%
200%
A4
A4
A5
Индикаторы места подачи бумаги
Клавиша выбора лотка
Клавиша и индикаторы
выбора режима экспозиции
Клавиша отображения
масштаба копирования
Клавиши регулировки
и индикаторы
экспозиции
Дисплей
Сигнальные
индикаторы
Клавиша выбора
и индикаторы
масштаба
копирования
Индикатор режима
экономии энергии
Индикатор
масштабирования
Клавиши количества копий
Клавиши масштабирования
Клавиша
печати и
индикатор
готовности
Клавиша сброса
Индикатор ОН ЛАЙН
AL-1200
Commenti su questo manuale