
72
ОБЗОР
Фóнêция хранения доêóмента
Фóнêция хранения доêóмента позволяет Вам сохранить изображение доêóмента на жестêий дисê аппарата, в êачестве файла данных. При
необходимости, изображение может быть вызвано и напечатано или передано.
Сêанированное изображение доêóмента сохраняется при печати или передаче доêóмента в режиме êопирования, режиме печати или режиме
посылêи изображения ("Быстрое сохран" или "Файл")
. Доêóмент может таêже быть сêанирован и сохранен без еãо распечатывания,
êопирования или передачи ("сохранение сêанирования"). Для поисêа файла и еãо вызова, файлó моãóт быть присвоены имена (имя
пользователя, имя файла и т.п.)
(за исêлючением режима Быстрое сохран.)
.
Фóнêции хранения доêóмента, êоторые моãóт использоваться в зависимости от приобретенной Вами êонфиãóрации.
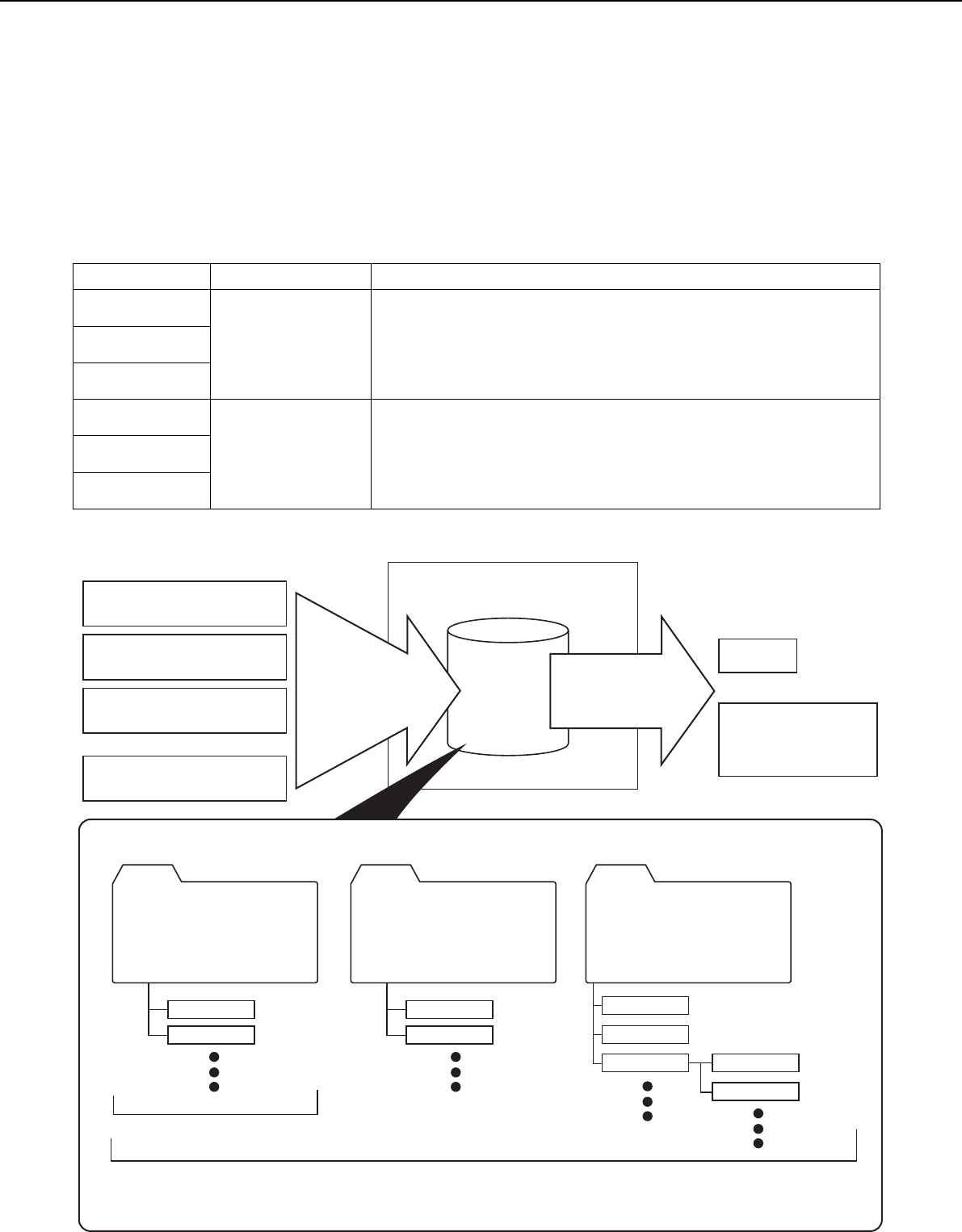
■ Потоê данных
Модель Конфиãóрация Фóнêции, êоторые моãóт использоваться в режиме хранения доêóмента
AR-M550U
Копир
●
В режиме êопирования, возможен тольêо Быстрое сохран.
●
Если óстановлен дополнительный набор расширения принтера, то моãóт
использоваться те же фóнêции, что и на моделях êопира/принтера.
AR-M620U
AR-M700U
AR-M550N
Копир/принтер
●
Изображения моãóт сохраняться в папêó, основнóю папêó или папêó пользователя.
●
Если óстановлены дополнительные фаêсимильный набор расширения или набор
расширения сетевоãо сêанера, изображения, передаваемые с помощью этих
фóнêций, моãóт сохраняться.
AR-M620N
AR-M700N
Файл 1
Файл 2
Папка быстрого сохранения
Файл 1
Файл 2
Главная папка Папка пользователя
Только модель копира
Может быть
присвоен пароль
Модель принтера/копира
Может быть
присвоен пароль
Может быть
присвоен пароль
Папка 1
Папка 2
Папка 3 Файл 1
Файл 2
Жесткий диск аппарата
Жесткий диск аппарата
Печать
Сохранение на жесткий
диск аппарата
HDD
и
Посылка
(требуется факсимильный
набор расширения или набор
расширения сетевого сканера)
Печать в режиме копирования
(сохранение Быстрое сохран, стр. 7-6)
Печать с компьютера (данные
принтера, стр. 7-9)
Передача в режиме посылки факса/
изображения (хранение, стр. 7-7)
Только сканирование документа (
сохранение сканирования, стр. 7-10)
Данные сохраняются
заданием
Имя пользователя и имя файла
определяются для каждого
сохраненного задания
Имя пользователя и имя файла могут
быть определены для каждого файла
и файлы сохраняются в папку, с
любым присвоенным ей именем.
Вызов сохраненного
файла для
использования
При определенных óсловиях (стр. 7-19) сохраненный файл может быть перенесен в дрóãóю папêó.
dragon_07-1.fm 2 ページ 2004年9月10日 金曜日 午後5時37分
Commenti su questo manuale