
55
Useful adjustment settings
Audio out
Allows you to select what controls the audio output.
NOTE
• This setting is available only in TV input mode.
Press a/b to select “Audio Out”, and then
press ENTER.
Press c/d to select “Fixed” or “Variable”,
and then press ENTER.
Description
• Sound via speakers is adjusted with VOLk/
l on the remote control unit or the Display.
• Sound via the AV OUTPUT terminal is not
adjustable and constantly outputs.
• Sound via the AV OUTPUT terminal is
adjusted with VOLk/l on the remote
control unit or the Display.
• Sound via speakers is muted.
Selected item
Fixed
Variable
Sleep timer
Allows you to set a time when the System automatically
switches to standby.
0 hr. 30 min. 1 hr. 00 min. 1 hr. 30 min.
2 hr. 30 min. 2 hr. 00 min.
Off
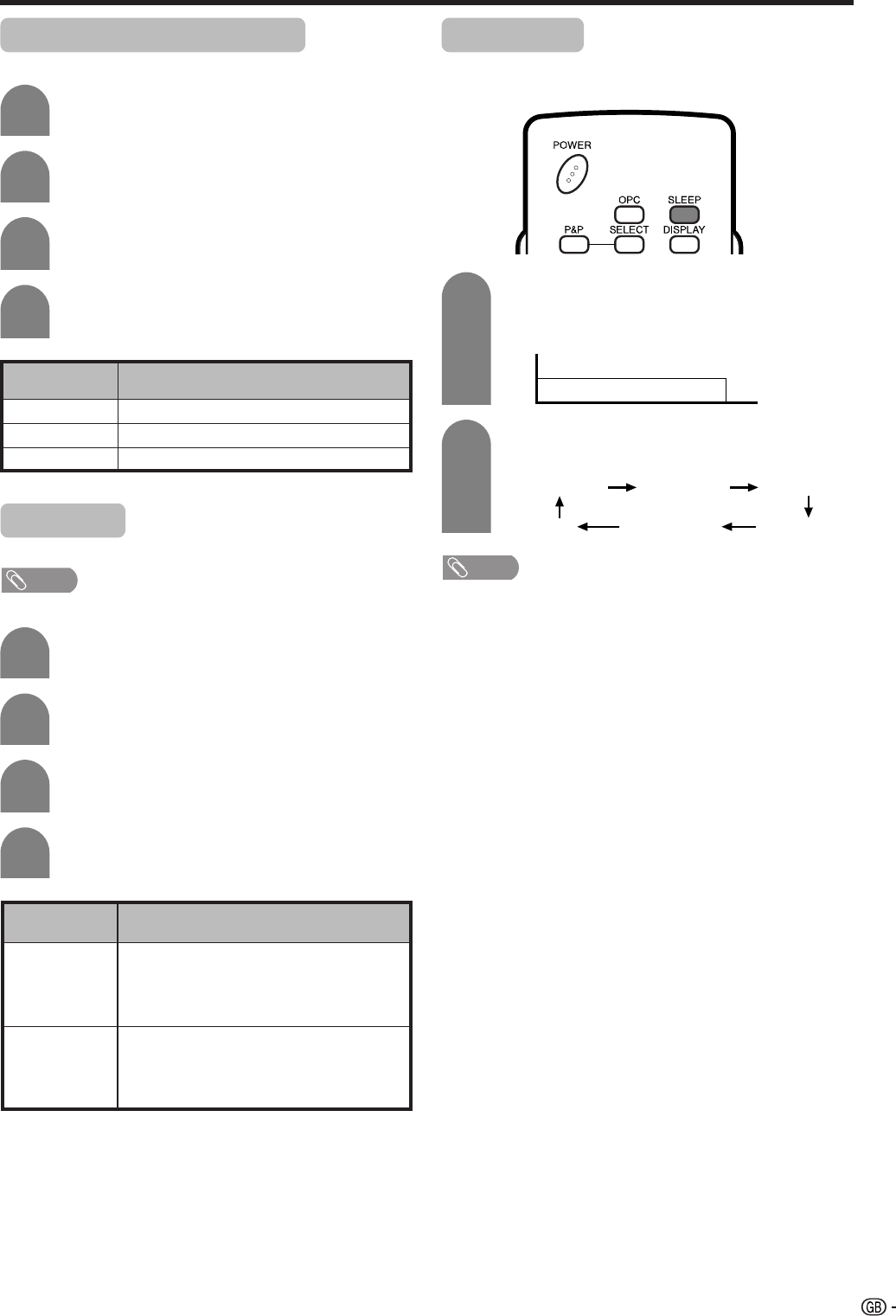
Each time you press SLEEP, the remaining
time switches as shown below.
Press SLEEP.
• Remaining time displays when sleep timer has
been set.
Sleep Timer: Remain 2 hr. 00 min.
1
2
Mosquito Noise Reduction
Reduces fine detail mosquito noise.
Press MENU and the MENU screen displays.
1
2
Press a/b to select “Mosquito Noise
Reduction”, and then press ENTER.
Press a/b to select the desired level, and
then press ENTER.
Description
For normal images
For enhanced Mosquito Noise Reduction
For moderate Mosquito Noise Reduction
Selected item
Off
High
Low
Press c/d to select “Option”.
NOTE
• Select “Off” by pressing SLEEP to cancel the sleep timer.
• When the time has been set, countdown automatically
starts.
• Five minutes before the preset of time expires, the
remaining time displays each minute.
3
4
Press MENU and the MENU screen displays.
1
2
Press c/d to select “Option”.
3
4
LC-65G5X(E)-i' 05.10.17, 7:43 AM55
Commenti su questo manuale