
9·8
9
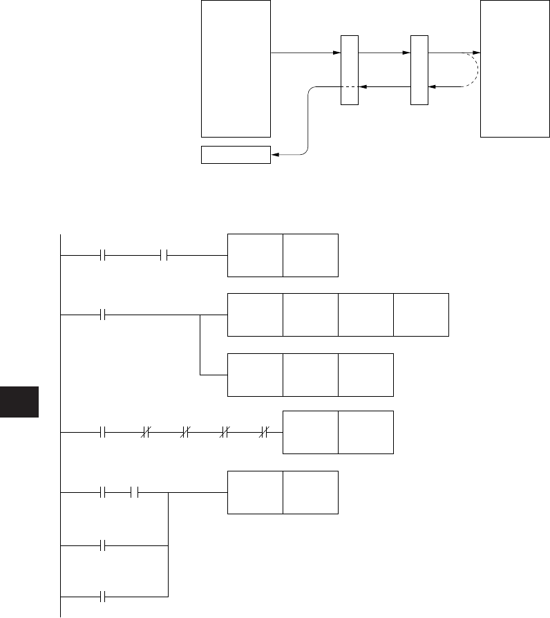
[Example ] In case of writing data of 8 bytes to slave station 03
(8)
Module number installing own station JW-20CM : 2
Channel number using own station JW-20CM : 0
Data area of slave station 03
(8)
: 0 (file number)
Receive top address of slave station 03
(8)
: Register 09000 (file address 004000
(8)
)
Send data top address of own station :コ1000
■ PC program
Own station register
コ 1000
コ 1001
コ 1002
コ 1003
コ 1004
コ 1005
コ 1006
コ 1007
Sending data
001
002
003
004
005
006
007
010
Target station register
09000
09001
09002
09003
09004
09005
09006
09007
Receiving data
Sending
Response
Port No.2
CH0
001
002
003
004
005
006
007
010
Flag
0 3
(8)
Target station
F-32
SET
14000
Switch
00000
F–44
F-33
RST
14000
T000
07355
07356
F–44
F-202
OPCH
2-0-03 file 0
TMR
000
F-204
SEND
010 コ1000
0010
004000
Sending relay
14000
14000 07354
Non-carry
07355
Error
Error
07356
Carry
Carry
07357
Zero
↑
↑
Set sending relay (14000)
Port No.2, CH0, station number 03
(8)
File number 0
File address 004000
(8)
Send 8 bytes of
コ
1000 to
コ
1007
Detect non-execution after turning ON
power (Flag does not change for 1
second)
End of execution and the program resets
14000
For an example to readout data from the assigned station using F-205, see page 13·28.
Commenti su questo manuale