
[10] SIMULATION , TROUBLE CODES
1.Entering the simulation mode
To enter the serviceman simulation mode, press the keys as follows:
Clear Density select Clear Density select
To cancel the simulation mode, press the clear key.
Flow chart o entering the simulation mode
1
YES
NO
NO
YES
YES
YES
1
NO
NO
YES
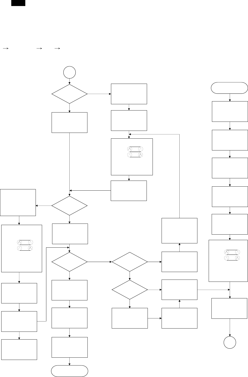
Is there a sub
code ?
Press the COPY
key.
Press the COPY key.
The COPY QUANTITY
display blinks to indicate
"00" and the machine
enters the ready
state for sub code input.
Enter the sub code with
the COPY QUANTITY key.
10th digit:
1st digit:
Press the COPY key.
The current set adjustment
value and the counter
value are displayed on the
COPY QUANTITY
displayed Sensor check,
etc. are displayed by the
alarm lamps, etc.
To change the current set
values, enter with the COPY
QUANTITY key.
10th digit:
1st digit:
Count up of values:
COPY QUANTITY key
Count down of values:
Zoom key + COPY
QUANTITY key
The entered value
is displayed on the
COPY QUANTITY
display.
Press the COPY
key.
The entered value
is registered.
Is it the
Preform the operation
according to the
simulation number.
performed ?
Press the clear key.
All displays on the
operation panel go off,
and the machine enters
the ready state for
entering the main code.
Press the clear key.
End
Is the
main code the
same ?
Is the
sub code
displayed ?
Press the clear key.
The COPY QUANTITY
display blinks to indicate
the previously set sub
enters the ready7 state for
sub code input.
code, and the machine
Press the clear key.
Enter the new main
code.
The main code is
displayed on the
COPY QUANTITY
display.
Start
Press the clear key.
Press the exposure
mode selector key.
All displays on the
operation panel go off,
and the machine enters
he ready state for entering
he main code.
Count up of values:
COPY QUANTITY key
Count down of values:
Zoom key + COPY
QUANTITY key
The main code is
displayed on the
COPY QUANTITY
display.
simulation for
operation
check?
Is another
simulation to be
Enter the main code with
the COPY QUANTITY key.
10th digit:
1st digit:
Count up of values:
COPY QUANTITY key
Count down of values:
Zoom key + COPY
QUANTITY key
Press the clear key.
Press the exposure
mode selector key.
Within 3sec
Within 3sec
Within 3sec
AL-1000/1010
10-1
Commenti su questo manuale