Sharp DV-720S Specifiche Pagina 19

  • Scaricare
  • Aggiungi ai miei manuali
  • Stampa
Vedere la pagina 18
17
GB
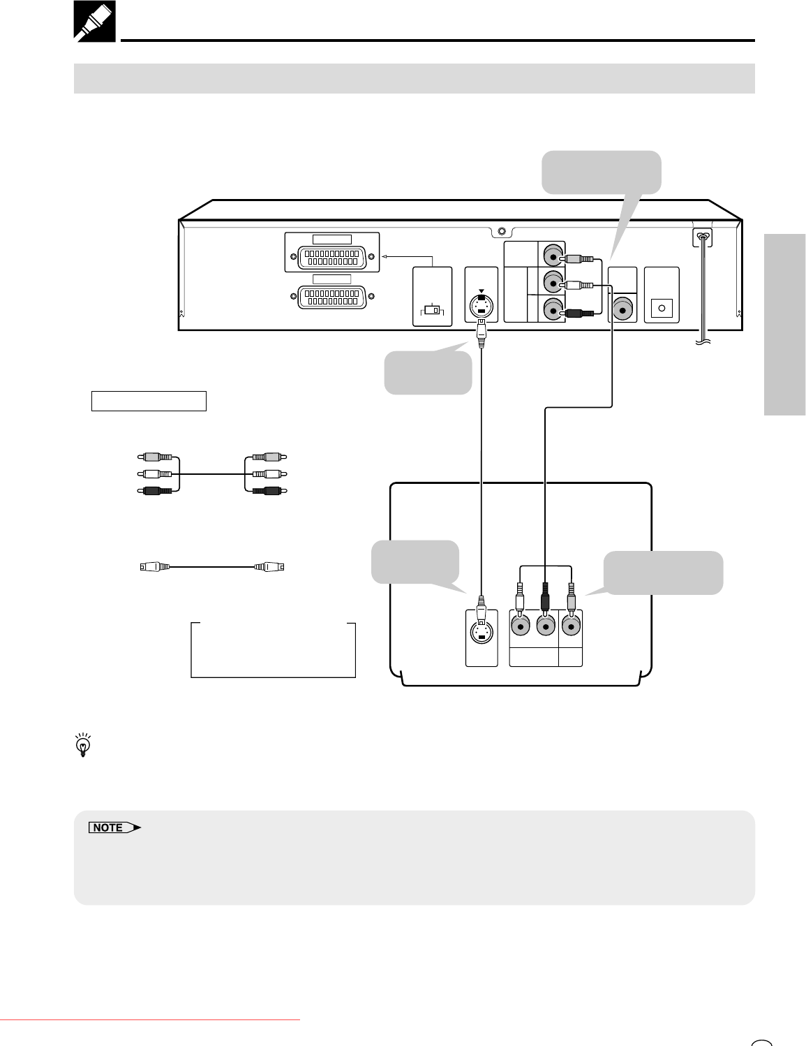
SETTING UP
Connection
When the Player is connected to a TV using both a VIDEO cable and an S-VIDEO cable, only the S-VIDEO
connection is enabled (the VIDEO connection is disabled).
You will not be able to hear all of the sound being output by the Player if you use the VIDEO/AUDIO cable
(supplied for Middle East only) to a monaural TV that has only one AUDIO input jack.
Be sure that the colours of the jacks and plugs match up when connecting the cable.
Connect the Player directly to the TV. If you attempt to view video on a TV connected via a VCR, the copy protection
function will scramble the picture.
If you want to listen to the audio through audio equipment, connect only the S-VIDEO or VIDEO cable to the TV.
Connecting a TV Equipped with S-VIDEO Input or VIDEO/AUDIO Input Jacks
When you want to achieve a better video image by connecting a TV equipped with an S-VIDEO input connector
to the Player, you should use an S-VIDEO cable (commercially available) to connect the TV to the Player.
VIDEO
IN
AUDIO
IN
INPUT
S
-
VIDEO
LR
OUTPUT
SELECTOR
DIGITAL
OUT
OPTICAL
DIGITAL OUT
AV 1
(
TV
)
VIDEO
S-VIDEO
RGB
AV 2
S-VIDEO
OUT
VIDEO
OUT
AUDIO
OUT
L
R
(White)
(Red)
(Yellow)
Yellow
White (L)
Red (R)
Yellow
White (L)
Red (R)
Required cables
VIDEO/AUDIO cable
(supplied for Middle East only)
S-VIDEO cable (commercially available)
Jack and Plug Colours
Video: Yellow
Audio Left: White
Audio Right: Red
DVD Player
To VIDEO/AUDIO
OUT jacks
S-VIDEO cable
(commercially
available)
VIDEO/AUDIO cable
(supplied for Middle East only)
To S-VIDEO
OUT jack
To VIDEO/AUDIO
input jacks
To S-VIDEO
input jack
TV (with external input jacks)
(White)
(Red) (Yellow)
When making an S-VIDEO connection:
Downloaded from www.Manualslib.com manuals search engine
Downloaded From DvDPlayer-Manual.com Sharp Manuals
Vedere la pagina 18
1 2 ... 14 15 16 17 18 19 20 21 22 23 24 ... 73 74

Commenti su questo manuale

Nessun commento