Sharp DV-720S Specifiche Pagina 24

  • Scaricare
  • Aggiungi ai miei manuali
  • Stampa
Vedere la pagina 23
GB
22
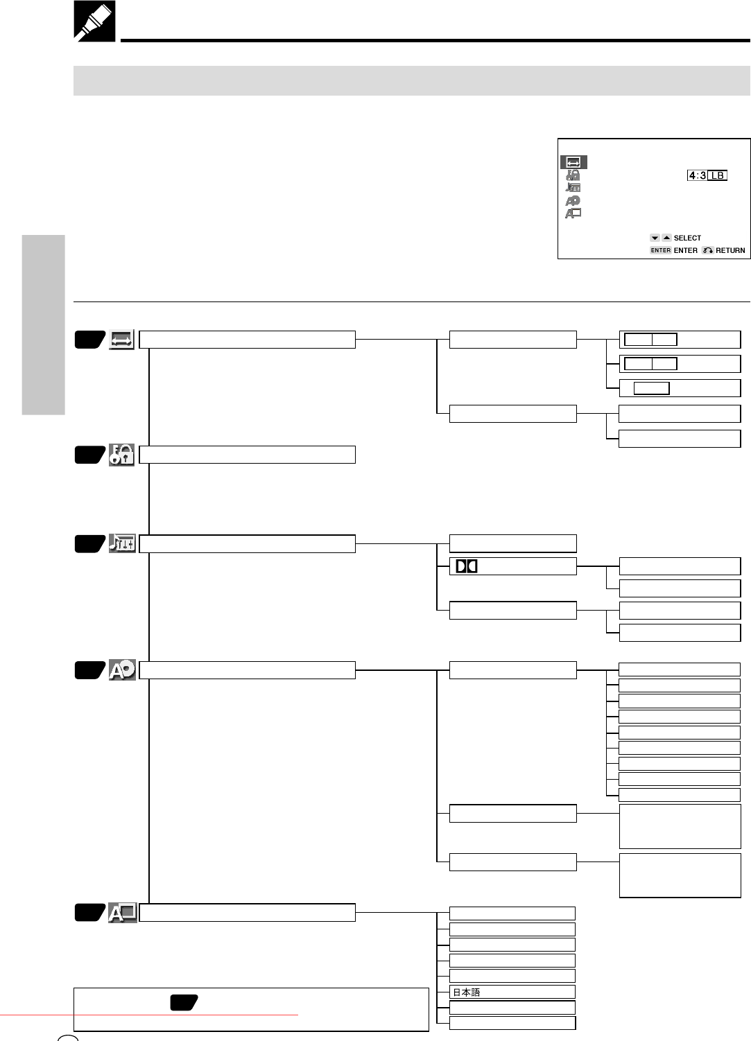
SETTING UP
About the SETUP Screen
This section describes how to specify various basic settings using the
SETUP screen. The list below shows all the items you can set and
adjust. See the following pages for details on each setup procedure.
The setting procedures described on the following pages are
available only in stop mode.
The OSD (On Screen Display) screens used in this Operation
Manual are purely for the purposes of explanation. The actual
screens may differ slightly from what is shown here.
Setup item list
Main Menu
(Example) TV MODE SETUP
24
26
30
33
35
Use this setting for increasing the average volume
of Dolby Digital audio when playing a DVD.
Use this setting for specifying either BITSTREAM
or D-PCM/PCM as the digital type output.
Use this setting for selecting languages of
subtitle, audio track and disc menu recorded on
a disc.
Use this setting for selecting OSD languages.
TV MODE SETUP
PARENTAL SETUP [1 to 8 (ON)/OFF]
AUDIO SETUP
DISC LANGUAGE
OSD LANGUAGE SETUP
COMPRESSION [ON/OFF]
SUBTITLE
DIGITAL
AUDIO
TV MODE
NTSC
MENU
NTSC
NTSCPAL
Languages you
can select are
same as above.
Languages you
can select are
same as above.
4 : 3
16 : 9
LB
PS
4 : 3
BITSTREAM
D-PCM
MPEG
BITSTREAM
PCM
Specifies the setting for the type of TV connected
and the playback format for wide-screen video
material.
Used to specify the colour system in accordance
with the TV connected when playing back an
NTSC disc.
Sets or changes the parental level (1 to 8).
Sets the password used to prevent the parental
level from being changed too easily.
ENGLISH
FRANÇAIS
DEUTSCH
ITALIANO
ESPAÑOL
SVENSKA
NEDERLANDS
ENGLISH
FRENCH
GERMAN
ITALIAN
SPANISH
JAPANESE
SWEDISH
DUTCH
OTHER
TV MODE SETUP
TV MODE:
NTSC: NTSCPAL
Setup
Numbers in refer to the pages where the setting
procedures are described.
Downloaded from www.Manualslib.com manuals search engine
Downloaded From DvDPlayer-Manual.com Sharp Manuals
Vedere la pagina 23
1 2 ... 19 20 21 22 23 24 25 26 27 28 29 ... 73 74

Commenti su questo manuale

Nessun commento