
39
3
SPECIAL MODES
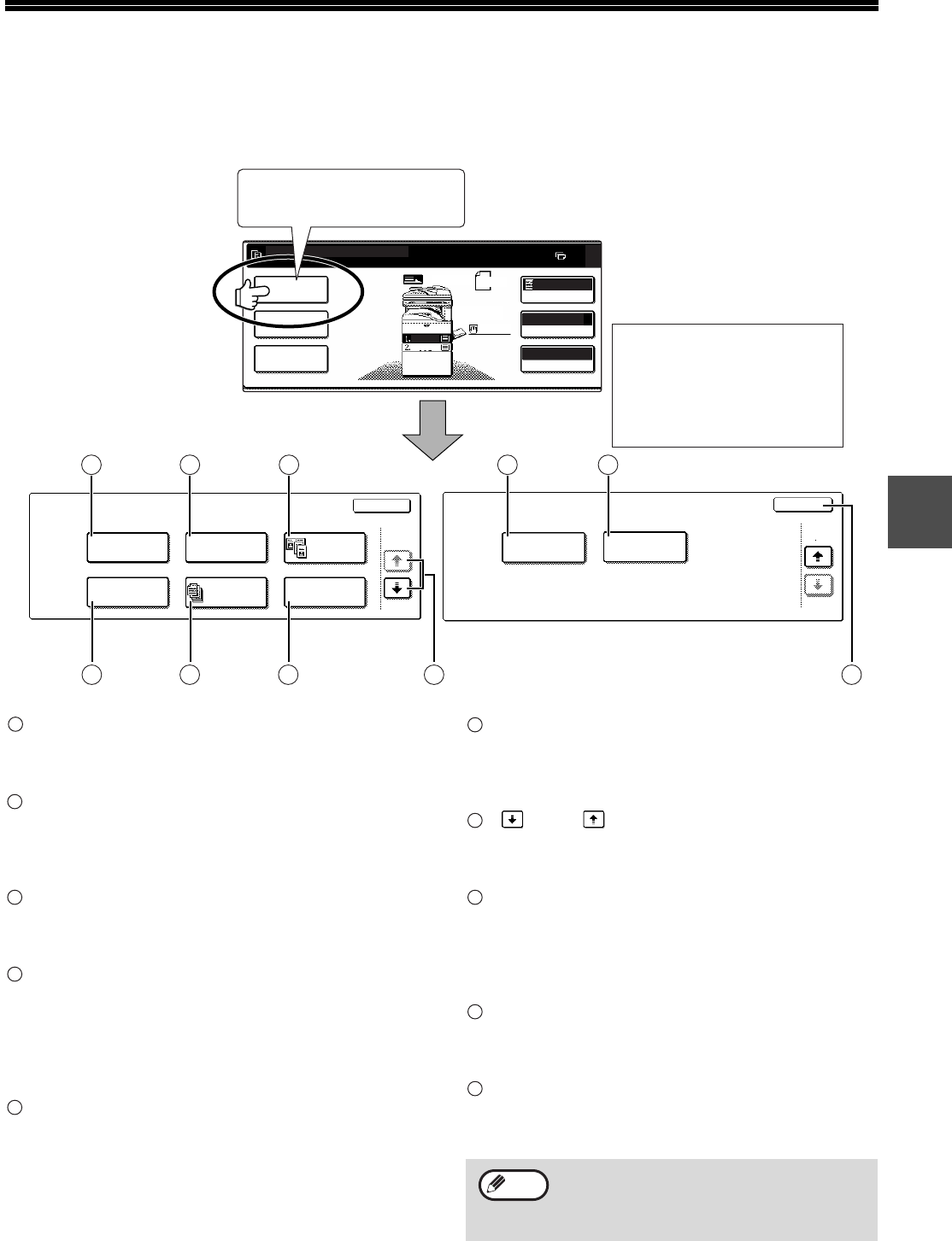
When the [SPECIAL MODES] key in the main screen of copy mode is touched, the special modes screen will
appear. This screen contains the following special function keys.
[MARGIN SHIFT] key (p.41)
Use this to shift the image on the copy paper to
create binding margins.
[ERASE] key (p.42)
Use this to erase peripheral shadows that occur
when making copies of books and other thick
originals.
[DUAL PAGE COPY] key (p.43)
Use this to make separate copies of the left and
right pages of bound documents.
[PAMPHLET COPY] key (p.44)
The pamphlet copy function is used to arrange
copies in the proper order for centre-stapling and
folding into a booklet. Two original pages are
copied onto each side of the paper, such that a
total of four pages are copied onto one sheet.
[JOB BUILD] key (p.45)
Use this when you need to copy more originals
than can be placed in the RSPF at once. This
allows you to divide the originals into sets and
scan them sequentially in the RSPF.
[MULTI SHOT] key (p.46)
The multi shot copy function is used to copy two or
four originals onto one sheet of copy paper in any
of four layout patterns.
( ) key, ( ) key
Use these to change pages in the special functions
screen.
[ORIGINAL SIZE] key (p.47)
Use to manually select the original size. When the
original size is selected, the auto ratio select
function will automatically select an appropriate
ratio based on the paper size.
[COVER] key (p.48)
Press this to use a different type of paper for front
and back covers (When the RSPF is installed.).
[OK] key
Touch to return to the main screen of the copy
mode.
ORIGINAL
SIZE
B/W
REVERSE
COVER
SPECIAL MODES
2/2
OK
SPECIAL MODES
2-SIDED COPY
OUTPUT
READY TO COPY.
AUTO
EXPOSURE
AUTO A4
PAPER SELECT
100%
COPY RATIO
A4
A4
ORIGINAL
0
A4
A3
MULTI SHOT
ERASEMARGIN SHIFT
PAMPHLET COPY
SPECIAL MODES
1/2
OK
JOB
BUILD
DUAL PAGE
COPY
9
10
2 3
4 5 6 7
8
1
Touch the [SPECIAL MODES]
key in the main screen
● The displayed menu will vary
depending on the equipment
installed.
● The displayed menu will vary
depending on the country and
regions.
1
2
3
4
5
Some functions cannot be used in
combination with each other. If a prohibited
combination of functions has been selected, a
message will appear in the touch panel.
6
7
8
9
10
Note
Help