
This circuit monitors +24V supply voltage.
The voltage at the (–) pin of the comparator IC3A is always main-
tained to 5.1V by means of the zener diode ZD2, while +24V supply
voltage is divided through the resistors R12, R13, and R14, and is
applied to the (+) pin. When normal +24V is in supply, 6.8V is sup-
plied to the (+) pin, therefore, signal
POFF is at a high level. When
+24V supply voltage decreases due to a power off or any other
reason, the voltage at the (+) pin also decreases. When +24V supply
voltage drops, the voltage at the (+) pin drops below +5.1V, which
causes
POFF to go low, thus predicting the power-off situation.
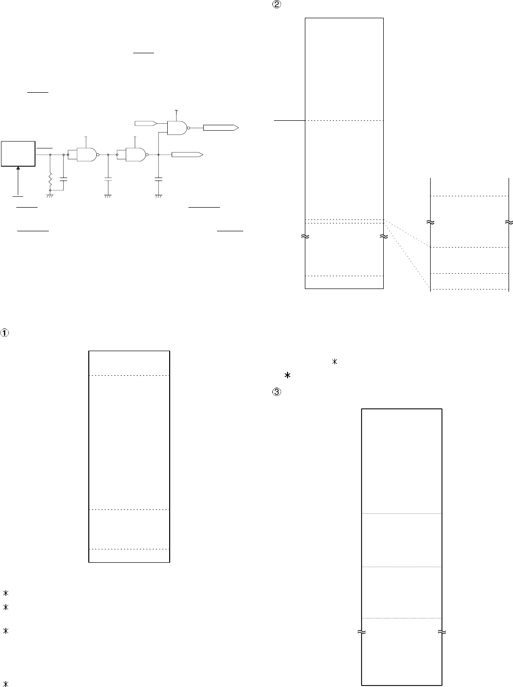
The
STOP signal from the CPU is converted into the RESETS signal
by the CKDC6.
The
RESETS signal from the CKDC8 is converted into the RESET
signal at the gate backed-up by the VRAM power, performing the
system reset.
5. Memory control
1) Memory map
All range memory map
Fig. 5-1
(
1) “Internal I/O” means the registers in the H8/510.
(
2) “External I/O” means the base system I/O area to be ad-
dressed in page 0.
(
3) "Memory image area" means the lower 32KB of ROM area
which is projected to 000000H ~ 007FFFH for allowing reset
start and other vector addressing, or the lower 32KB of RAM
area which is projected to 008000H ~ 00FE7FH for allowing 0
page addressing of work RAM area.
(
4) “Expansion I/O” means expansion I/O device area which isad-
dressed to area other than page 0.
0 page memory map
Fig. 5-2
• ROM image area: Image is formed in ROM area address
C00000H to C07FFFH. This area is identical to IPL ROM area
which will beseparately developed.
• RAM image area: Image is formed in RAM area address 1F0000H
to 1F7E7FH. (
Note)
Note: Image can be formed in lower 32KB of RAS2.
ROM area memory map
Fig. 5-3
RESETS
STOP
CKDC8
RAS3
4
5
6
IC10B
74HC00S
/(RAS3./RESET)
/RESET
1
2
3
IC10A
74HC00S
VDD
C86
1000P
C87
1000P
R123
10K
C88
1000P
9
10
8
14
IC10C
74HC00S
14
14
VDD
VDD
Internal I/O
External I/O
Memory image area
(*1)
(*2)
(*3)
RAM area
(10M byte)
ROM area
(3M byte)
Expansion I/O area (1M byte)
000000H
1C0000H
C00000H
FFFFFFH
000000H
004000H
008000H
00FFFFH
1FFFFFH
ROM image area
32KB
RAM image area
slightly smaller than32KB
NOT USE
00F800H
00FE80H
00FF80H
00FFFFH
RAM image area
Internal I/O area
External I/O area
(0 page)
1BFFFFH
RAM area
C00000H
D00000H
EFFFFFH
ROS3
NOT USE
ROS1
(256K Byte)
C40000H
CA0000H
ROS2
(Not used)
4 – 10
Commenti su questo manuale