
FO-4970U
1
2
6
4
3
5
BDEFG
I
HCA
1
2
6
4
3
5
BDEFG
I
HCA
–
+
–
+
R1
N.M.
R5
13K(1W)
~
~
+
–
R26
10K
+5VA
VREF
6
5
8
4
7
C19
0.022
C14R25 C13
JP
R24
10K
N.M.
IC1
NJM 2904D
PC3
PC814X
C9
1000P
EX HS
PC1
TLP521
C7
1000P
CI
CML
+24V
CB
E
Q4
DTC114
D1
1SS133
DPON
+5V
CB
E
Q5
DTC114
R14
200
PC2
TLP627
+24VA
+24V
+5V
+5VA
DG
C17
C18
100/50
N.M.
MJ1-3
MJ1-4
TIP
RING
ARG
R12
91
R13
30
MJ2-3
EXTIP
MJ2-4
EXRING
CNLIU-9
CNLIU-7
CNLIU-8
CNLIU-5
CML
CNLIU-6
CNLIU-3
CNLIU-4
JP
L4
L1
JP
AR1
RA-391P-V6-2
VA2
ERZVA5D471
VA1
ERZVA5D471
ZD2
HZ2C1
ZD1
HZ2C1
PC3
PC814X
JP
JP
L2
L3
CML
OUAZ-SH-124DZ
C
B
M
C1
0.82/250
(F)
R6
22(1/2W)
D2
1SS133
ZD3
HZ27-A
PC1
TLP521
R4
4.7(1/2W)
C2
0.01
REC
OR5G4B42
CNLIU-2
CNLIU-1
TX
RXIN
C10
4.7/50
C15
470P
R18
22K
R21
3.3K
IC1
NJM2904D
VREF
R20
22K
1
2
3
R19
750
C16
0.033
C12
4.7/50
R22
22K
R17
22K
R16
620
R15
620
C11
4.7/50
ZD7
HZ2C1
ZD6
HZ2C1
DG
C8
0.033
(M)
C6
2.2/50
TI
TRTEP17-0411F
R10
10
Q2
2SD1200FR
Q1
2SD592A
ZD5
MTZJ8.2B
C5
2.2/50
R11
30K
R9
18K
ZD4
1ZC15
Q3
2SA1807-P
R8
4.7K
R3
100K
C3
0.023
R7
120K
R2
220K
C4
N.M.
TLP627
VA3
TNR7G
101K
+5V
J3
10
N.M.
N.M.
N.M.
N.M.
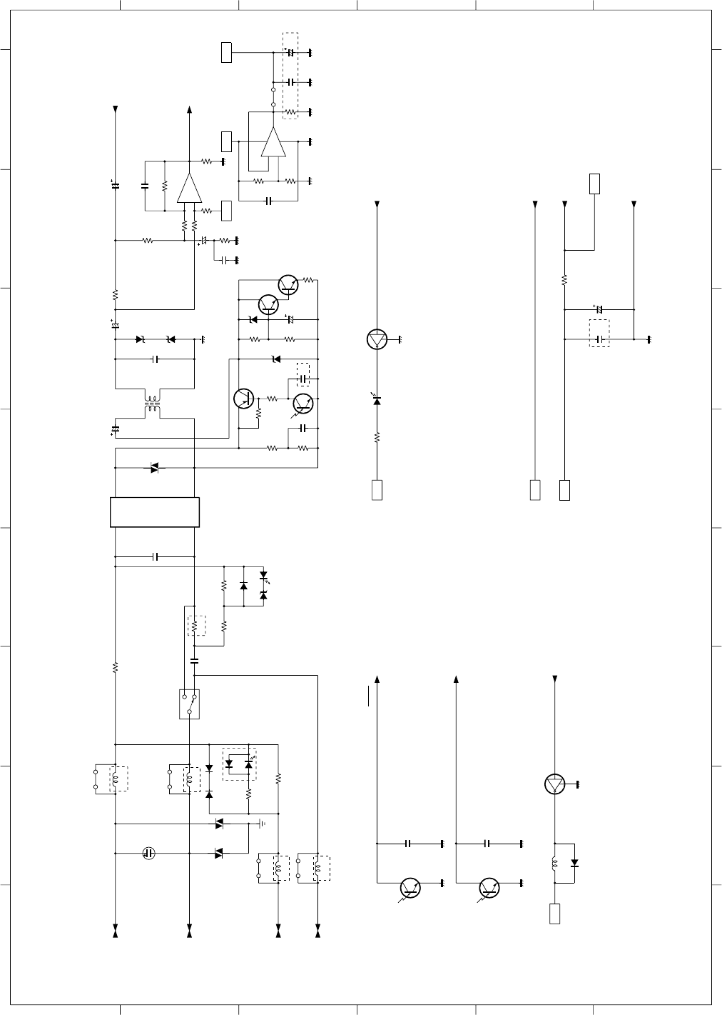
[2] LIU PWB circuit 1/1
6 – 19
Commenti su questo manuale