
7. Operational method
1) To prepare an ECR to receive data from another ECR or the
ER-02FD, the memory size of the receiving unit must the same as
or greater than the sending unit.
2) Master reset the receiving ECR.
3) Connect loader cable between ECRs.
4) Set the receiving ECR ready to receive.
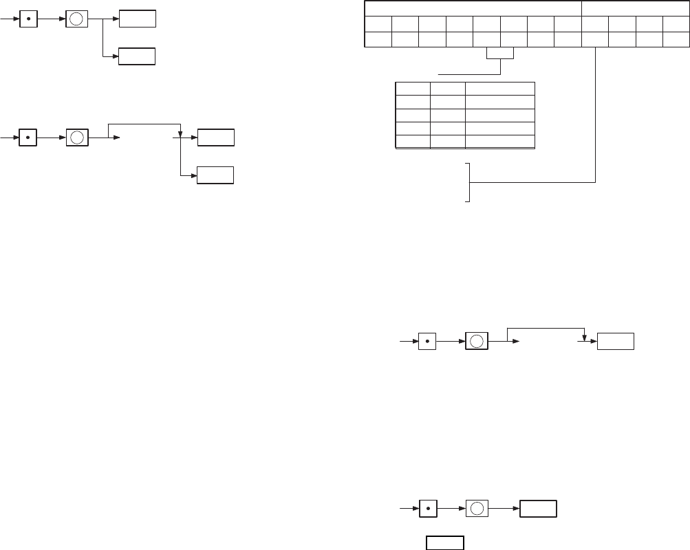
5) Start the sending ECR.
X: 0 = SSP
6) Transmission status.
Description of error status
1: Application error (Command error)
2: Application error (Parity error)
3: Application error (Check sum error)
4: Application error (Data size error)
5: Hard ware error
6: Power off error
7: Time out error
11: Application error (Transmit data size error)
12: Application error (Block sequence error)
7) Service reset the receiving ECR.
8. Saving/Loading of data to/From the FD
unit Configuration
1) Turn off the power switch of the ER-02FD, and set the DIP
switches of the FD unit as follows:
ER-02FD (The ER-01FD functions of the ER-02FD are
used.)
2) Connect the cable.
Saving data
1) Turn on the power switch and insert a floppy disk which has been
formatted.
2) Start the SEND JOB on the ECR side as follows:
X: 0 = SSP
3) Data transmission is started and the green lamp on the ER-02FD
blinks.
Loading data
1) Turn on the power switch and insert the floppy disk which stores
the data.
2) Start the RECEIVE JOB on the ECR side as follows:
3) Press the
SEND key on the FD unit.
4) Data transmission is started and the Green lamp on the ER-02FD
blinks.
5) Service reset the ECR.
998
X
(Auto baud rate setting: ECR to ECR only)
CA/AT
SBTL
(Baud rate setting: #903-A)
996
X
All data
X
(Auto baud rate setting: ECR to ECR only)
CA/AT
SBTL
(Baud rate setting: #903-A)
OFF
ON OFF OFF OFF ON X ON OFF OFFOFF ON
DS-1
1 23456781234
DS-2
Data rate
4 6 Rate [bps]
OFF OFF 19200
ON OFF 9600
OFF ON 4800
ON ON 2400
Disk format
CCP/M: OFF
PC-DOS: ON
996
X
All data
X
CA/AT
998
X
CA/AT
6 – 3
Commenti su questo manuale