
7-30
Chapter 7: Computer Link Function
7
qq
qq
q Return message
This is a function used to send back a message that has been received.
The FL-net automatically returns messages.
ww
ww
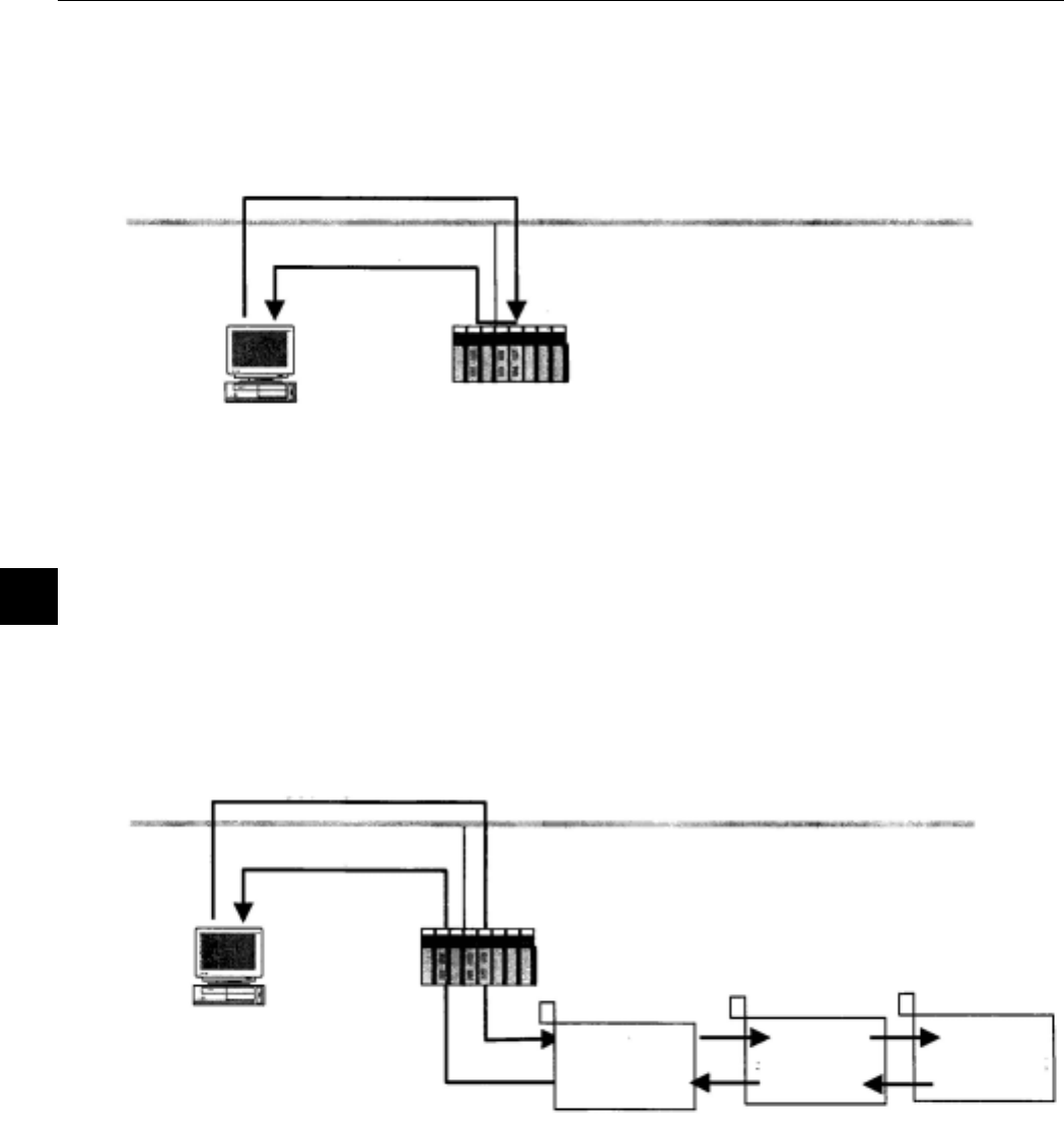
w Transfer transmission message
This is a function used to provide a transmission service to the FL-net upper layer.
This function informs received message to the FL-net upper layer.
The FL-net upper layer supplies this message to the user interface without modification. The user
interface has to create a response and returns against this notice.
Some equipment provides a special service for the transmission message. For details, check the
services on each device.
Request message
Response message
User interface
Request message
Response message
FL-net
upper layer
Create
response
message
Commenti su questo manuale