
AR-FX8 SIMULATIONS, FAX SOFTWARE SWITCH 6-10
<List of set values 1>
<List of display values 1>
<List of set values 2>
<List of set values 3>
46-16
Purpose Adjustment
Function (Content) Used to adjust the reading density in the FAX
mode (Ultra Fine mode). (Only when FAX is
installed.)
Section
Item Picture quality
Operation/Procedure The exposure mode to be set is selected.
(FAX Ultra Fine mode individual adjustment)
1) The current set value is highlighted on the
right side of each item. In this screen, be sure
to select "1: PRINT START." (Set value: 1)
2) Set the exposure level with 10 digit key pad.
Press P to store the set value.
(Default: 50, set range: 0 - 99)
3) Press START, and copying is started and the
set value is stored. (Display value 1)
4) Select a paper feed tray. (Set value 2)
5) Select an exposure level. (Set value 3)
SIMULATION 46-16
EXP. LEVEL SETUP FAX(ULTRA FINE). SELECT 0-14, AND PRESS START.
0. TRAY SELECT 1. PRINT START
2. EXP LEVEL
3. AUTO 4. 1.0 5. 2.0
6. 3.0 7. 4.0 8. 5.0
9. AUTO(H) 10. 1.0(H) 11. 2.0(H)
12. 3.0(H) 13. 4.0(H) 14. 5.0(H)
1
SIMULATION 46-16
EXP. LEVEL SETUP FAX(ULTRA FINE),INPUT VALUE 0-99, AND PRESS
START.
2. AUTO
50
SIMULATION 46-16
EXP. LEVEL SETUP FAX(ULTRA FINE). SELECT 1-6, AND PRESS START.
(FEED TRAY)
1. TRAY1 2. TRAY2 3. TRAY3 4. TRAY4
5. BPT 6. LCC
1
SIMULATION 46-16
EXP. LEVEL SETUP FAX(ULTRA FINE). NOW PRINTING.
SIMULATION 46-16
EXP. LEVEL SETUP FAX(ULTRA FINE). SELECT 3-14, AND PRESS START.
(EXP. LEVEL SELECT)
3. AUTO 4. 1.0 5. 2.0
6. 3.0 7. 4.0 8. 5.0
9. AUTO(H) 10. 1.0(H) 11. 2.0(H)
12. 3.0(H) 13. 4.0(H) 14. 5.0(H)
1
50
50
1
1
50
50
50
50
50
50
50
50
50
50
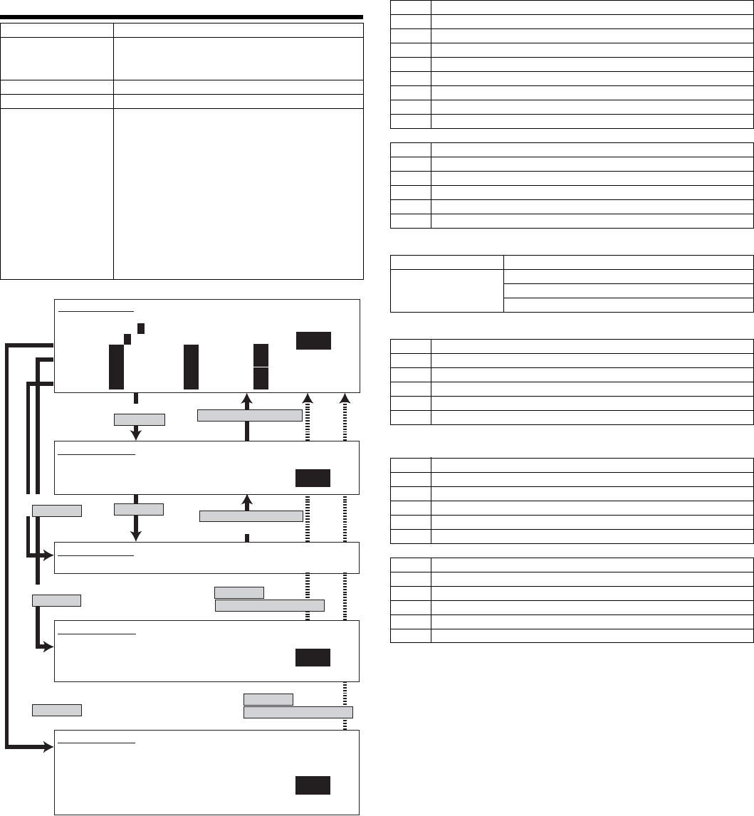
Press [CUSTOM SETTINGS] key.
Select other than 0 - 2,
and press [START] key.
Select 1, and
press [START] key.
Select 2, and
press [START] key.
Select 0, and
press [START] key.
Press [START] key.
Press [START] key or
press [CUSTOME SETTINGS] key.
Press [START] key or
press [CUSTOME SETTINGS] key.
Press [CUSTOM SETTINGS] key.
Or copying is terminated.
0 Paper feed tray selection
1 Print start (Default)
2 Exposure level selection
3Auto
4 Exposure level 1
5 Exposure level 2
6 Exposure level 3
7 Exposure level 4
8 Exposure level 5
<Half tone>
9Auto
10 Exposure level 1
11 Exposure level 2
12 Exposure level 3
13 Exposure level 4
14 Exposure level 5
Normal display “NOW PRINTING”
ERROR display DOOR OPEN.
JAM
PAPER EMPTY.
1TRAY1
2TRAY2
3TRAY3
4TRAY4
5 Manual feed
6 Side LCC
3Auto
4 Exposure level 1
5 Exposure level 2
6 Exposure level 3
7 Exposure level 4
8 Exposure level 5
<Half tone>
9Auto
10 Exposure level 1
11 Exposure level 2
12 Exposure level 3
13 Exposure level 4
14 Exposure level 5
[06]SIMULATIONS ・ FAXSOFTWARESWITCH.fm 10 ページ 2003年11月12日 水曜日 午前9時45分
Commenti su questo manuale