
AR-FX8 SIMULATIONS, FAX SOFTWARE SWITCH 6-15
<Set value>
<List of set values>
66-7
Purpose User data output, check (display, print)
Function (Content) Used to print the image memory data
(memory send, receive).
(Only when FAX is installed.
Section FAX
Item Data
Operation/Procedure The content of image memory is printed.
The paper size is automatically selected with the
paper size stored in the image memory.
1 Print start
66-8
Purpose Operation test, check
Function (Content) Used to check the output operation of the FAX
sound signals.
(Sound output IC operation check)
Send level Max.
(Only when FAX is installed.)
Section FAX
Item Operation
Operation/Procedure A voice message is outputted. (Level Max.)
Enter a number during execution to change the
kind of signal.
Press START to start sending a voice message.
Press CUSTOM SETTINGS to terminate.
0
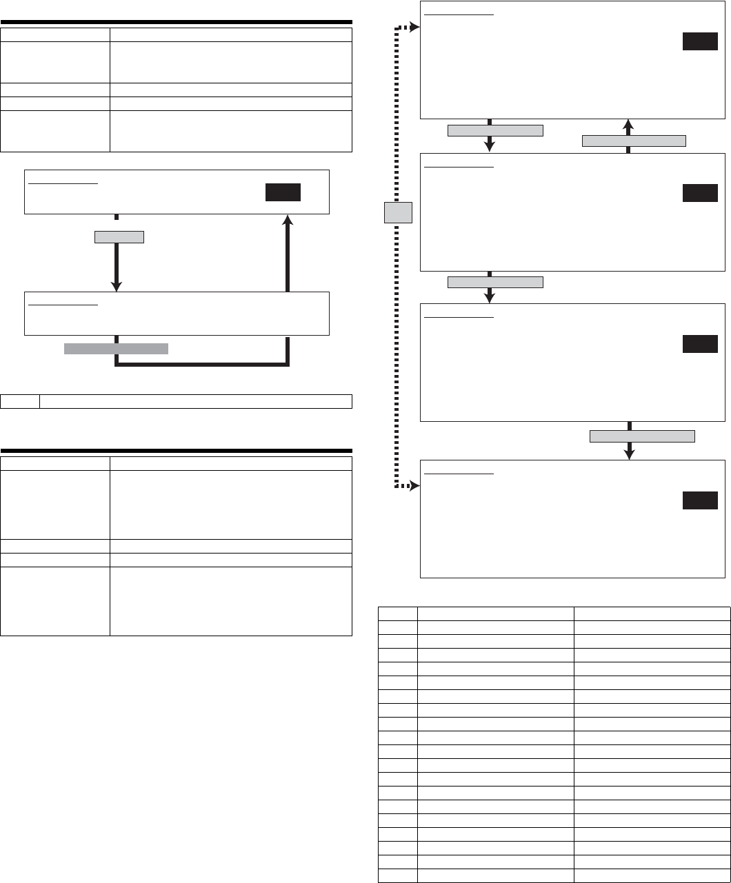
SIMULATION 66-7
IMAGE MEMORY PRINT OUT.EXECUTING...
1. PRINT START
SIMULATION 66-7
IMAGE MEMORY PRINT OUT.PRESS START.
1. PRINT START
Select 1 and
press [START] key.
After completion of printing
(When 1 is selected)
1NONE NONE
2PAUSE PAUSE
3 MESSAGE1 MESSAGE1
4 MESSAGE2 MESSAGE2
5 MESSAGE3 MESSAGE3
6 MESSAGE4 MESSAGE4
7 MESSAGE5 MESSAGE5
8 MESSAGE6 MESSAGE6
9 MESSAGE7 MESSAGE7
10 MESSAGE8 MESSAGE8
11 MESSAGE9 MESSAGE9
12 MESSAGE10 MESSAGE10
13 MESSAGE11 MESSAGE11
14 MESSAGE12 MESSAGE12
15 MESSAGE13 MESSAGE13
16 MESSAGE14 MESSAGE14
17 MESSAGE15 MESSAGE15
18 ALARM ALARM
19 RINGER RINGER
20 EXT.TEL.RINGER EXT.TEL.RINGER
SIMULATION 66-8
MESSAGE OUTPUT CHECK.(LEVEL MAX) SELECT 1-20, AND PRESS
START.
1.NONE 2.PAUSE 3.MESSAGE1
4.MESSAGE2 5.MESSAGE3 6.MESSAGE4
7.MESSAGE5 8.MESSAGE6 9.MESSAGE7
10.MESSAGE8 11.MESSAGE9 12.MESSAGE10
13.MESSAGE11 14.MESSAGE12 15.MESSAGE13
16.MESSAGE14 17.MESSAGE15 18.ALARM
19.RINGER 20.EXT.TEL.RINGER
2
SIMULATION 66-8
MESSAGE OUTPUT CHECK.(LEVEL MAX) SELECT 1-20, AND PRESS
START.EXECUTING...
1.NONE 2.PAUSE 3.MESSAGE1
4.MESSAGE2 5.MESSAGE3 6.MESSAGE4
7.MESSAGE5 8.MESSAGE6 9.MESSAGE7
10.MESSAGE8 11.MESSAGE9 12.MESSAGE10
13.MESSAGE11 14.MESSAGE12 15.MESSAGE13
16.MESSAGE14 17.MESSAGE15 18.ALARM
19.RINGER 20.EXT.TEL.RINGER
1
SIMULATION 66-8
MESSAGE OUTPUT CHECK.(LEVEL MAX) SELECT 1-20, AND PRESS
START.EXECUTING...
1.NONE 2.PAUSE 3.MESSAGE1
4.MESSAGE2 5.MESSAGE3 6.MESSAGE4
7.MESSAGE5 8.MESSAGE6 9.MESSAGE7
10.MESSAGE8 11.MESSAGE9 12.MESSAGE10
13.MESSAGE11 14.MESSAGE12 15.MESSAGE13
16.MESSAGE14 17.MESSAGE15 18.ALARM
19.RINGER 20.EXT.TEL.RINGER
2
SIMULATION 66-8
MESSAGE OUTPUT CHECK.(LEVEL MAX) SELECT 1-20, AND PRESS
START.
1.NONE 2.PAUSE 3.MESSAGE1
4.MESSAGE2 5.MESSAGE3 6.MESSAGE4
7.MESSAGE5 8.MESSAGE6 9.MESSAGE7
10.MESSAGE8 11.MESSAGE9 12.MESSAGE10
13.MESSAGE11 14.MESSAGE12 15.MESSAGE13
16.MESSAGE14 17.MESSAGE15 18.ALARM
19.RINGER 20.EXT.TEL.RINGER
2
Press [CUSTOM SETTINGS] key.
Press [CUSTOM SETTINGS] key.
Select 2 and press [START] key.
Select 1 and press [START] key.
Same
display
[06]SIMULATIONS ・ FAXSOFTWARESWITCH.fm 15 ページ 2003年11月12日 水曜日 午前9時45分
Commenti su questo manuale