
AR-FX8 MDMC PWB 2 - 3
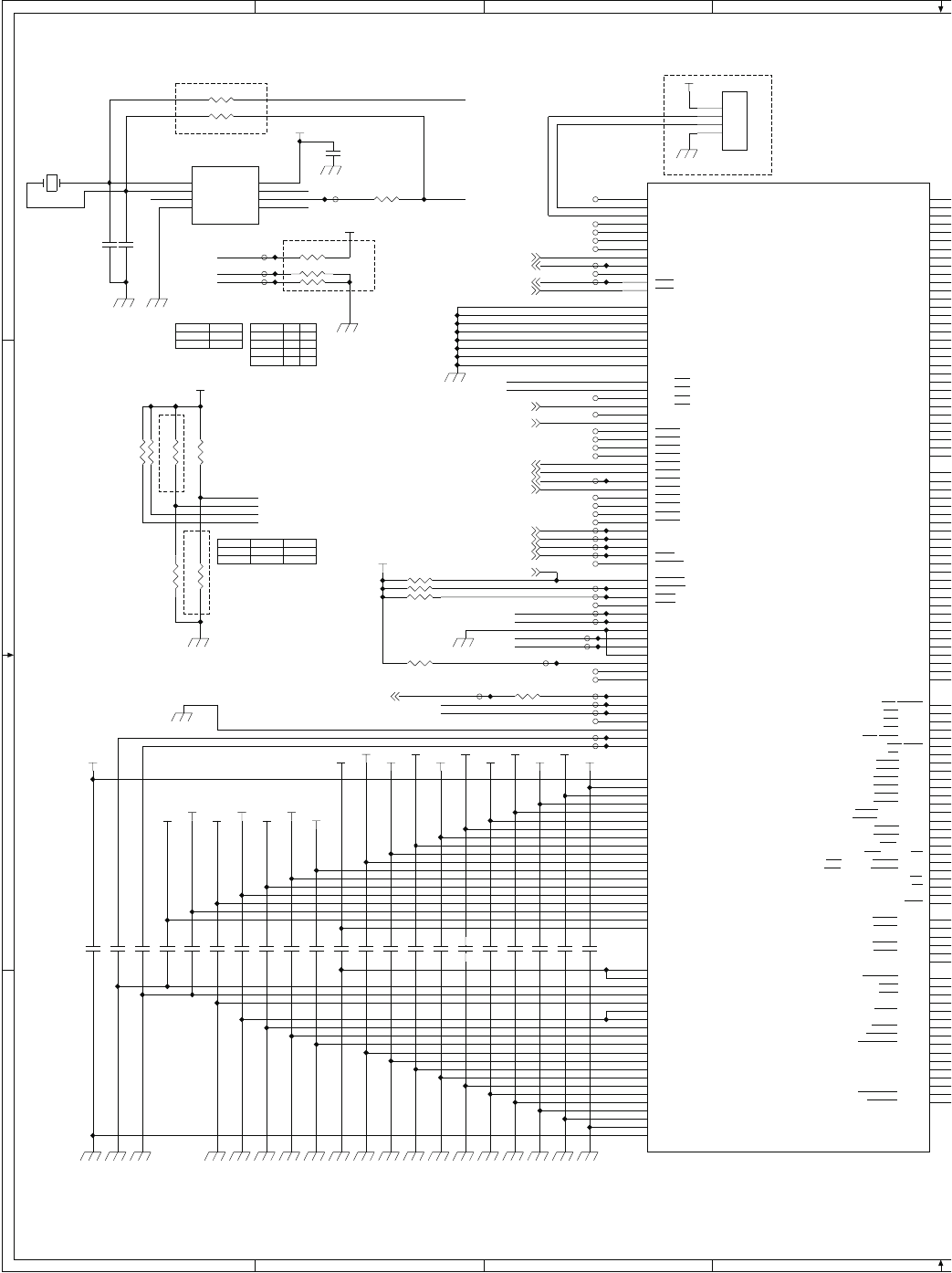
2. CIRCUIT DIAGRAM
TP97
TP123R32 4.7kJ
TP109
TP33
TP139
C16
0.1uF
R47 4.7kJ
TP111
TP43
R125
N.M
1005
TP159
TP162
TP103
TP113
C15
470pF(B)
R2
4.7kJ
R105 4.7kJ
TP136
TP115
C14
470pF(B)
R115
4.7kJ
C79
0.1uF
TP164
R62 N.M
1005
R78 33J
TP117
C20
0.1uF
R119
4.7kJ
C47
0.1uF
TP155
TP85
C39
0.1uF
TP91
TP153
C33
0.1uF
TP93
C6
0.1uF
TP157
IC7
P2027A
CLKIN
1
XOUT
2
MRA
3
VSS
4
SSON
5
ModOUT
6
SR0
7
VDD
8
TP95
C80
0.1uF
X1
AT-51(12.3678MHz)
12
TP105
TP150
C57
0.1uF
C75
0.1uF
TP147
C81
0.1uF
R12 N.M 1005
C66
0.1uF
TP131
C17
10pF(CH)
C26
10pF(CH)
TP119
TP2
C11
0.1uF
TP144
TP107
TP6
TP17
C70
0.1uF
TP127
C12
0.1uF
TP16
TP22
TP154
TP11
C13
0.1uF
R8
N.M
1005
TP38
TP129
TP1
TP27
TP88
R33 56J
IC9
HD6417709AF100
TCLK/PTH(7)
159
STATUS1/PTJ(7)
158
STATUS0/PTJ(6)
157
D31/PTB(7)
13
D30/PTB(6)
14
D29/PTB(5)
15
D28/PTB(4)
16
D27/PTB(3)
17
D26/PTB(2)
18
D25/PTB(1)
20
D24/PTB(0)
22
D23/PTA(7)
23
D22/PTA(6)
24
D21/PTA(5)
25
D20/PTA(4)
26
D19/PTA(3)
28
D18/PTA(2)
30
D17/PTA(1)
31
D16/PTA(0)
32
D15
34
D14
36
D13
37
D12
38
D11
39
D10
40
D9
41
D8
42
D7
43
D6
44
D5
46
D4
48
D3
49
D2
50
D1
51
D0
52
A0
53
A1
54
A2
55
A3
56
A4
58
A5
60
A6
61
A7
62
A8
63
A9
64
A10
65
A11
66
A12
67
A13
68
A14
70
A15
72
A16
73
A17
74
A18
75
A19
76
A20
77
A21
78
A22
80
A23
82
A24
84
A25
86
CS0 MCS(0)/
96
CS2/PTK(0)
98
CS3/PTK(1)
99
CS4/PTK(2)
100
CS5 CE1A/ /PTK(3)
101
CS6 CE1B/
102
BS/PTK(4)
87
RAS3L/PTJ(0)
106
RAS2L/PTJ(1)
107
RAS3U/PTE(2)
118
RAS2U/PTE(1)
119
CAS2L/PTE(6)
116
CAS2H/PTE(3)
117
CASLL/CASL/PTJ(2)
108
CASLH/CASU/PTJ(3)
110
CASHL/PTJ(4)
112
CASHH/PTJ(5)
113
WE0/DQMLL
89
WE1 WE/DQMLU/
90
WE2 ICIORD/DQMUL/ /PTK(6)
91
WE3 ICIOWR/DQMUL/ /PTK(7)
92
RD/WR
93
RD
88
CKE/PTK(5)
105
WAIT
123
DREQ0/PTD(4)
191
DACK0/PTD(5)
114
DRAK0/PTD(1)
189
DREQ1/PTD(6)
192
DACK1/PTD(7)
115
DRAK1/PTD(0)
190
AUDSYNC/PTE(7)
94
CE2B/PTE(5)
104
CE2A/PTE(4)
103
TDO/PTE(0)
120
IOIS16/PTG(7)
126
AUDCK/PTH(6)
151
ADTRG/PTH(5)
125
WAKEUP/PTD(3)
182
RESETOUT/PTD(2)
184
AUDATA(0)/PTG(0)
135
AUDATA(1)/PTG(1)
133
AUDATA(2)/PTG(2)
131
AUDATA(3)/PTG(3)
130
PTG(4)
129
ASEBRKAK/PTG(5)
128
ASEMD0/PTG(6)
127
Vss(RTC)
6
VssQ
19
VssQ
33
VssQ
45
VssQ
57
VssQ
69
VssQ
83
VssQ
95
VssQ
109
VssQ
161
VssQ
181
Vss
27
Vss
79
Vss
132
Vss
152
Vss
153
Vss
173
Vss-PLL1
147
Vss-PLL2
148
AVss
198
AVss
208
Vcc(RTC)
3
VccQ
21
VccQ
35
VccQ
47
VccQ
59
VccQ
71
VccQ
85
VccQ
97
VccQ
111
VccQ
163
VccQ
183
Vcc
29
Vcc
81
Vcc
134
Vcc
154
Vcc
175
Vcc-PLL1
145
Vcc-PLL2
150
AVcc(3.3V)
205
CKIO
162
XTAL
155
EXTAL
156
XTAL2
4
EXTAL2
5
CAP1
146
CAP2
149
RESETP
193
RESETM
124
BREQ
122
BACK
121
MD0
144
MD1
1
MD2
2
MD3
195
MD4
196
MD5
197
CA
194
IRQ0/ /PTH(0)IRL0
8
IRQ1/ /PTH(1)IRL1
9
IRQ2/ /PTH(2)IRL2
10
IRQ3/ /PTH(3)IRL3
11
IRQ4/PTH(4)
12
NMI
7
IRLS(0)/PTF(0)/PINT(8)
143
IRLS(1)/PTF(1)/PINT(9)
142
IRLS(2)/PTF(2)/PINT(10)
141
IRLS(3)/PTF(3)/PINT(11)
140
MCS(0)/PTC(0)/PINT(0)
188
MCS(1)/PTC(1)/PINT(1)
187
MCS(2)/PTC(2)/PINT(2)
186
MCS(3)/PTC(3)/PINT(3)
185
MCS(4)/PTC4)/PINT(4)
180
MCS(5)/PTC(5)/PINT(5)
179
MCS(6)/PTC(6)/PINT(6)
178
MCS(7)/PTC(7)/PINT(7)
177
TCK/PTF(4)/PINT(12)
139
TDI/PTF(5)/PINT(13)
138
TMS/PTF(6)/PINT(14)
137
TRST/PTF(7)/PINT(15)
136
IRQOUT
160
AN(7)/DA(0)/PTL(7)
207
AN(6)/DA(1)/PTL(6)
206
AN(5)/PTL(5)
204
AN(4)/PTL(4)
203
AN(3)/PTL(3)
202
AN(2)/PTL(2)
201
AN(1)/PTL(1)
200
AN(0)/PTL(0)
199
RxD0/SCPT(0)
171
TxD0/SCPT(0)
164
SCK0/SCPT(1)
165
RxD1/SCPT(2)
172
TxD1/SCPT(2)
166
SCK1/SCPT(3)
167
RxD2/SCPT(4)
174
TxD2/SCPT(4)
168
SCK2/SCPT(5)
169
RTS2/SCPT(6)
170
CTS2/IRQ5/SCPT(7)
176
R135
0
TP100
TP32
C46
0.1uF
CN3
N.M
B4B-PH-K-S
1
1
2
2
3
3
4
4
R35 N.M 1005
TP125
C50
0.1uF
R30 4.7kJ
C74
0.1uF
R11 N.M 1005
C71
0.1uF
R34 N.M
1005
IRQ0-
IRQ1-
EXTAL
XTAL
MRA
SR0
XTAL
SR0
MRA
MODE1
MODE0
MODE3
MODE4
EXTAL
MODE4
MODE3
MODE0
SSON
MODE1
SSON
+3.3V(F)
+3.3V(F)
+3.3V(F)
+3.3V(F)
+3.3V(F)
+1.8V(F)+1.8V(F)
+3.3V(F)
+1.8V(F)
+3.3V(F)
+1.8V(F)
+1.8V(F)
+3.3V(F) +3.3V(F)
+3.3V(F)
+3.3V(F)
+1.8V(F)
+3.3V(F)+3.3V(F)
+3.3V(F)
+1.8V(F)
+3.3V(F)
+1.8V(F)
+3.3V(F)
CRXD28
CCTS28
IRQ3-5
CRTS28
CTXD28
RESET-8,9
CPU_TCK8
CPU_TDI8
CPU_TMS8
TRST-8
SCL7
SDA7
PTC29
CKIO5
PINT38
NMI8
DG
(8-8D)
(8-2B)
(8-2B)
(8-2B)
(8-2B)
(8-2B,9-1C)
DG
(5-6B)
DG
DG
DGDG
MODE1
MODE 2
MODE0
MODE 1 0
10
1
+/-0.3%
+/-0.2%
+/-0.6%
MRA
SR0
Reserve 0
0
0
0
1
1
11
DG
(1-7B)
(1-7B)
(1-8D)
(1-8D)
(1-7D)
(8-8D)
(8-8D)
(8-8D)
(1-6C)
(1-6C)
(1-6C)
(1-6C)
(1-2B)
(1-2B)
(8-2D)
(7-2A)
(7-2A)
(9-8D)
(8-2C)
(1-7C)
(1-7C)
(1-7C)
(1-7C)
(5-6B)
(1-7D)
(1-7D)
(1-7D)
(1-8D)
N.M
0
1OFF
SSON
ON
(1-8D)
DG DGDGDG DGDGDGDG DGDG DG DGDG DG DGDG DGDG DG
DG
DG
N.M
8
8
7
7
6
6
5
5
D
C
B
A
MDMC PWB (CPU)
Commenti su questo manuale