
AR-FX8 SIMULATIONS, FAX SOFTWARE SWITCH 6-12
<Country codes>
* Conforms to Advisory Document T.35.
<List of display values>
<Items>
66-2
Purpose Data clear
Function (Content) Used to set the FAX soft switch setup to the
default. (Except for the adjustment values)
Section FAX
Item Data
Operation/Procedure The current set value of SW1 is displayed.
Entry of 1 ~ 8 is effective.
1) Specify the bit to be changed (highlighted)
with a number.
2) Select the country code, and press START to
rewrite the setting.
For the country code, refer to the table below.
An entry other than the specified codes is
accepted as Japan.
* Conforms to Recommendations T.35.
3) Select a number with 10 digit key pad and
press START key to execute.
4) The soft switch (excluding the FAX adjustment
value) corresponding to the selected country
code is cleared.
1: FAX soft SW clear
2: Not clear
5) The selected country is highlighted.
U.S.A 10110101
1
JAPAN
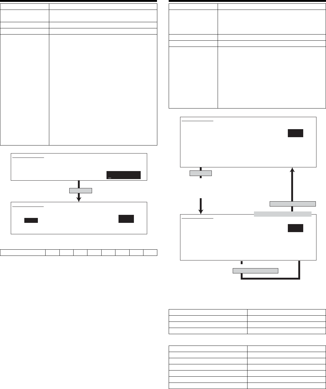
SIMULATION 66-2
FAX SOFT SW. CLEAR.
ARE YOU SURE?
1:YES
2:NO
00000000
SIMULATION 66-2
FAX SOFT SW.CLEAR (WIHTOUT ADJUSTMENT VALUE).
INPUT COUNTRY CODE, AND PRESS START.
1 2 3 4 5 6 7 8
Press [START] key.
66-3
Purpose Operation test, check
Function (Content) Used to check the operations of FAX PWB
memory (read/write).
(This adjustment is required when replacing the
PWB with a new one.)
Section FAX
Item Data
Operation/Procedure Select an item and press START key to execute.
The display goes to the next menu.
When "1. All Memory Device Check" is selected,
all memory devices are checked only once.
The error occurring address or the data line is
displayed for each item.
When an item with "repeat" is selected, the
result is displayed as "NG" or execution is
continued until [CUSTOM SETTINGS]) or ([CA]
key) is pressed.
NO CHECK Not checked
CHECKING Checking
OK Check complete OK
NG Check error
MFP SRAM (MFP control PWB) SRAM
MFP FLASH (FAX I/F PWB) FLASH Memory
MFP OP.FLASH (FAX I/F PWB) FLASH Memory (AR-MM9)
MODEM EEPROM (FAX PWB)
MODEM SRAM(G/A) (FAX PWB)
MODEM SRAM (FAX PWB)
MODEM SDRAM (FAX PWB)
SIMULATION 66-3
FAX PWB MEMORY CHECK.
MFP SRAM: CHECKING
MFP FLASH: NO CHECK
MFP OP. FLASH: NO CHECK
MODEM EEPROM: NG:A0010000
MODEM SRAM(G/A):NO CHECK
MODEM SRAM: NG A11
MODEM SDRAM: OK
SIMULATION 66-3
FAX PWB MEMORY CHECK. INPUT 1-13, AND PRESS START.
1. All Memory Device Check (once)
2. MFP SRAM (once) 3. MFP SRAM (repeat)
4. MFP FLASH + OP FLASH (once)
5. MFP FLASH + OP FLASH (repeat)
6. MODEM EEPROM (once) 7. MODEM EEPROM (repeat)
8. MODEM SRAM(G/A) (once) 9. MODEM SRAM(G/A) (repeat)
10. MODEM SRAM (once) 11. MODEM SRAM (repeat)
12. MODEM SDRAM (once) 13. MODEM SDRAM (repeat)
1
1
Press [START] key.
When check is "repeat" and
[CUSTOM SETTINGS] key is pressed.
Press [CUSTOM SETTINGS] key.
The selected number is displayed.
When Check is "once," the display stops at the report display.
When [CUSTM SETTING] key pressed, the display returns to
the selection menu of 1 ~ 13.
In repeat, the number of repeat is displayed in
a four-digit decimal number as "CHECKING 0001."
When 9999 is exceeded, the number returns to 0000.
(A space is placed between CHECKING and the number.)
[06]SIMULATIONS ・ FAXSOFTWARESWITCH.fm 12 ページ 2003年11月12日 水曜日 午前9時45分
Commenti su questo manuale