
AR-168N/168L CIRCUIT DIAGRAM 14 - 12
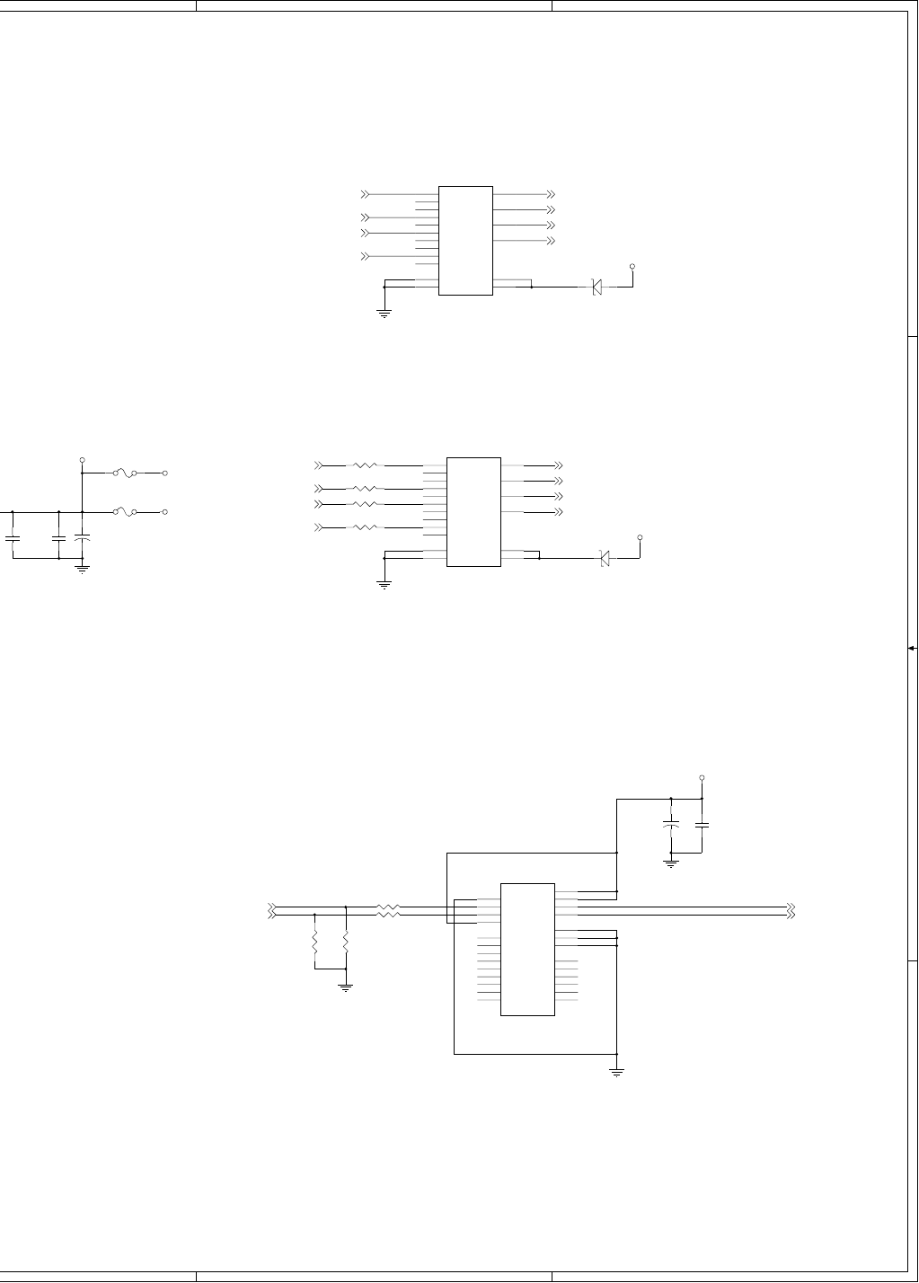
IC30
TD62064AF
I1
3
NC
4
NC
5
I2
6
NC
10
I3
11
NC
12
NC
13
GND
17
O1
2
O2
7
O3
9
O4
16
COM
1
COM
8
GND
18
I4
14
NC
15
C129
0.1u/50V
IC28
TD62064AF
I1
3
NC
4
NC
5
I2
6
NC
10
I3
11
NC
12
NC
13
GND
17
O1
2
O2
7
O3
9
O4
16
COM
1
COM
8
GND
18
I4
14
NC
15
C122
47u/35V
+
D5
MTZ J22B
R338
0J
R339
0J
IC32
BA6920FP
Vcc
17
GND
8
Rin
20
Fin
18
OUT1
9
OUT2
5
VM
16
VREF
21
RNF
6
PSAVE
19
NC
1
NC
2
NC
3
NC
4
NC
7
NC
10
NC
11
NC
12
NC
13
NC
14
NC
15
NC
22
NC
23
NC
24
NC
25
FIN
FIN
C124
0.1u/50V
R340
0J
C128
10u/35V
+
R341
0J
CP1
0603FA1.5A
R112
47kJ
R113
47kJ
A
R105
1kJ
R106
1kJ
D6
MTZ J22B
CP3
0603FA1.5A
PGND
24V
PGND
PGND
PGND
PGND
24VSFT
24VDup
PGND
24V
24VSFT
24VDup
DMT0 /DMT0
2
DMT1
DMT2
DMT3
/DMT1
/DMT2
/DMT3
(TM)
(TM_)
0
3
1
TMB_O
TMA_O
SFTMT0 /SFTMT0
SFTMT1
SFTMT2
/SFTMT1
/SFTMT2
/SFTMT3
SFTMT3
(11-D1)
(11-D1)
(11-E1)
(11-E1)
(11-B3)
(11-B3)
(11-B3)
(11-B3)
(1-D3)
(1-D3)
(1-D3)
(1-D3)
(4-D3)
(4-D3)
(11-A1)
(11-A1)
Duplex Motor Driver
Shifter Motor Driver
Toner Motor Driver
(4-B2)
(4-B2)
(4-B2)
(4-B2)
(11-A1)
(11-A1)
(11-A1)
(11-A1)
C
C
D
D
E
E
4
3
2
1
6/14
14_CIRCUTDIAGRAM.fm 12 ページ 2005年11月18日 金曜日 午後7時14分
Commenti su questo manuale