
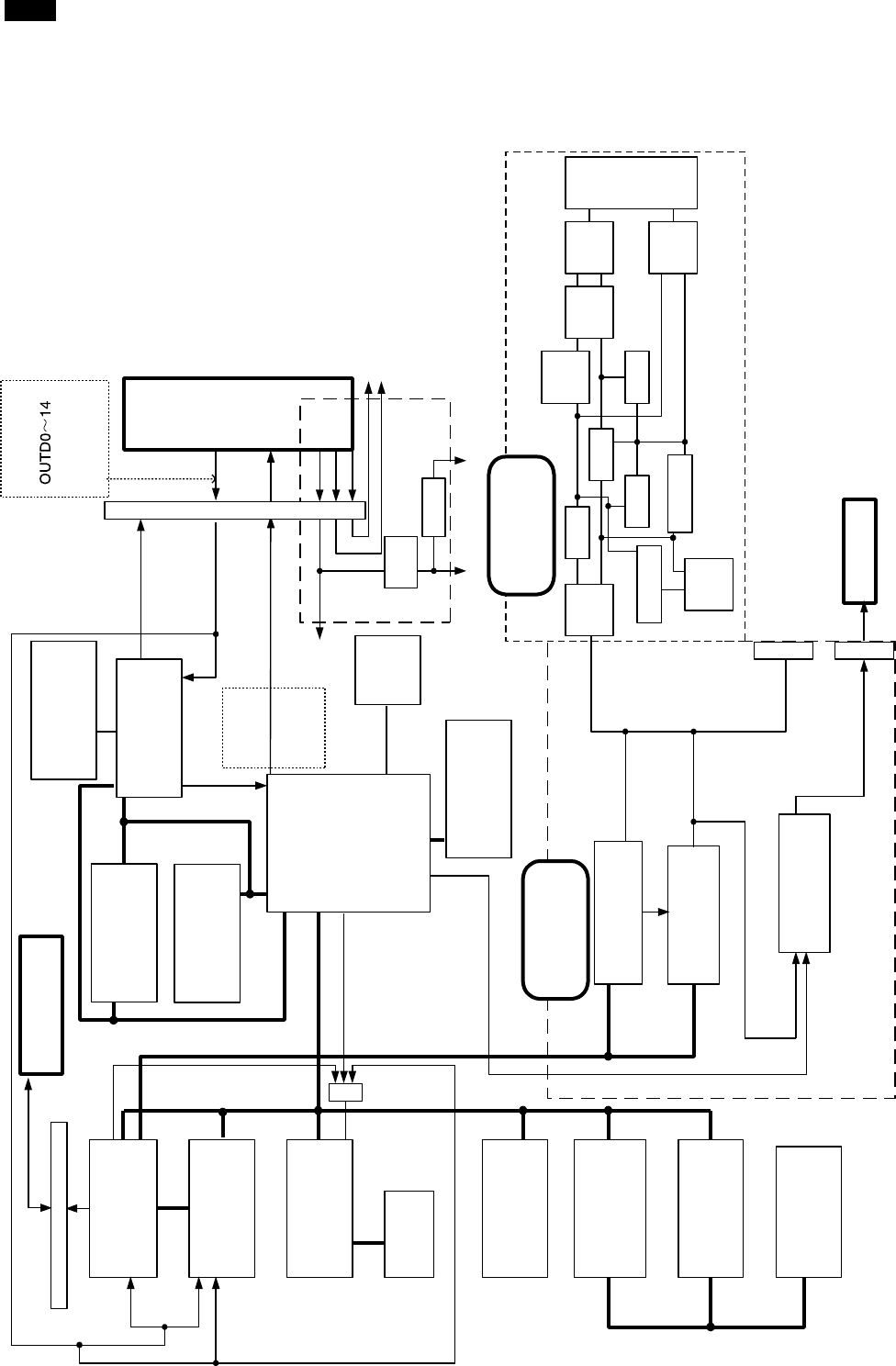
C. FAX PWB unit (AR-F152 only)
BT501
Lithium
Battery
IC505
LC8213
IC512
Image
MEMORY
256kbit SRAM
IC510
SCAN
MEMORY
16Mbit DRAM
C515
SUPER
Capacitor
IC507
CPU
NS FX164
IC515
Print
Memory
16Mbit DRAM
LCD PWB
Image
BUS
SPEAKER
Print Date
CN501
MCU
PWB
12V
3.3V
5V
IC513
-12V
-5V
SOD
SID
SCK
PANEL RESET
FTXD
FRTS
POFF
READYPRSTART
etc..
Scan Date
READY
FAXPRO
FAXCS
FAXACK
FCTS
etc..
12V
3.3V
5V
C
N
6
0
1
BZ1
BUZON
VSYNC
PWOFF
RESET
IC508
PLL
CGS410
RESET
LCAS,UCAS
SCDACK
IC503
System
controller
NS FX200
IC504
Main
MEMORY
16Mbit DRAM
IC502
EPROM
8Mbit
IC501
Configuration
RAM
64kbit SRAM
IC602
Clock IC
NJM6355
C
N
IC506
I/F
ASIC
FAX PWB UNIT
CPU BUS
IC509
FAX
ASIC
LD BUS
C
N
5
0
3
5
0
1
IC601
IC514
Modem circuit
secondary
side of the line
Sigma-delta circuit
IC606/IC605
Delta-sigma circuit
IC606/IC516/IC607
Speaker circuit
IC605/IC609/IC608
LIU circuit primary
side of the line
Line
trans-
former
Photo coupler
DC load
Capa-
citor
Ring
detection
Bypass circuit
Relay
Relay
On-hook
detection
Protection
element
Telephone
line
External
telephone
communi-
cation
Line
jack
CN502
(for US)
AR-F152
12 – 3
Commenti su questo manuale