
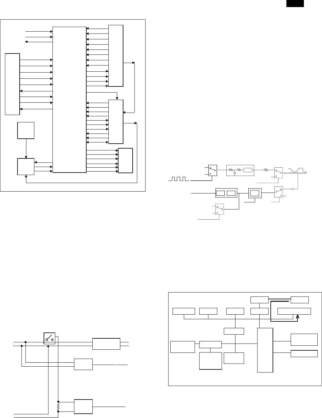
The LBP block controls the laser printer engine and the FIFO memory.
Since sending/receiving of command/status with the LBP engine is
made in the serial line, serial/parallel conversion is made in this block
to make interface between the CPU and the LBP engine. The refer-
ence video signal generated in the PLL circuit is made to the video fre-
quency necessary for the dividing circuit. Video data are sent to the
laser engine in synchronization with this signal.
A 16M DRAM (1M × 16 bit) is used as the printer FIFO memory, which
is used as the buffer memory in PC-scan.
(7) NCU circuit
The NCU circuit has the following functions:
• Matching between the public line and Sigma Delta circuit (MODEM
circuit)
• To make OFF-hook state
• Ring detection
• External telephone connection
• Detection of OFF-hook state of the external telephone
Relay RY501 connects the public line and the matching transformer.
Relay RY501 connects the DC load line and the public line.
When RY501 is open, the external telephone is connected to the public
telephone line. For calling sound from the public line, the signal is rec-
tified and inputted to the photo coupler PC817 ISO502 to generate
NCU_RDT signal.
The CPU judges whether calling is made from the public line or not
referring to the frequency of the NCU_RDT signal.
By turning on RY501, the public line loop is closed. Then response of
MFP is transmitted to the public line. (OFF-hook state). When the dial
pulse is selected, RY501 is turned on/off according to the telephone
number to transmit the remote telephone number to the public
telephone line. In the tone pulse, the tone signal from the Sigma Delta
circuit is passed through the matching transformer to the public
telephone line.
The NCU_LPCDT signal is generated fromPC814 (ISO503) according
to the potential generated in R513. When the external telephone is in
OFF-hook state, a potential is generated in R513 to drive the
MCU_LPCDT signal LOW. The CPU monitors the signal and judges
whether the external telephone is busy or not.
(8) Sigma Delta circuit
The Sigma Delta circuit converts analog signals passed through the
matching transformer into digital signals. The digital signals
(FX200_SDOUT) outputted from FX200 are inputted to the analog
switch to generate digital switch for switching with +5V/5V. The signals
are converted into analog signals in the LPF circuit.
On the other hand, the analog signals inputted through the matching
transformer are amplified in the AMP circuit. By combination with
FX_200SDBFK signal and the integrator/comparator, the FX_200SDIN
signal is made and inputted to FX200.
(9) Data flow
The data flow in each reception mode is shown below.
The FAX data from the public line are stored in the 16M DRAM. In this
case, the data are stored in the received format, that is in MH, MR or
MMR format. When reception of one page data is completed, printing
is performed.
CLK
RST
RDYLED
CS_LBP
CA[5:0]
DATA2FPGA[15:0]
IWR_
IRD_
D_LBP2SCL[15:0]
LBP_WE_
IMG2LBP[7:0]
LBP_RDY
SCL
Module
PLL
HFKDIV
PLL_CLK
J[3:0]
VCLK
HS_
LBP module
ECP
module
RESERR
HSYNC_
SEL
ELDATA[5:0]
ELWR_
ELRD_
PA R E RR
LEDATA[7:0]
LERDY
STALL
STSCH
DPRIM
ELDATA[7:0]
PAPPY
VSYNC
DREADY
RESET
ERROR
DDATA
DPAGE
DSRDY
DCRDY
SCLK
SDATA
RAS_
CAS_
WR_
OE
ADDR[9:0]
DATA[15:0]
DRAM
256K
x16
LBP
ENCINE
RLE
Rublic
line
External
telephone
Matching
transformer
Ring
detection
Loop
current
detection
NCU_LPCDT
NCU_RDT
Sigma Delta
circuit
To CPU
To CPU
T501
RY501
R513
ISO502
ISO503
LF347
+5V
-5V
FX200_SDOUT
HC4053(IC605)
HC4053(IC605)
LPF
LIS
FX200_CAL
LF347
FX200_GAIN
LM311
LF347
HC4053(IC516)
FX200_SDIN
FX200_SDFBK
AMP.
Integrator,Comparator
+5V
-5V
Matching
transformer
Reference voltage
FX164
FX200
NCU
Main Memory
LC8213
ASIC
Buf. Mem.
Prog.ROM
Image.
Memory
Image
Bus
CPU Bus
PSTN
Compressed
Image
(FAX reception) Reception operation
FAX/PCL
MCU PWB
FAX/PCL
MCU PWB
LZ9FH19
SCAN
DATA
Memory
LCD PWB
AR-F152
12 – 20
Commenti su questo manuale