
4
E
3
D
2
1
E
D
BA
4
3
B
2
A
1
C
C
RD39ESAB1ZD3
2.2uF/50V
C19
Z0651
T1
8
9
11
12
16
15
4
3
1
7
6
5
14
13
2
CN1
B16B-PHDSS-B
(Option)
100uF/35V
C18
(Option)
1SS270A
D5
TF541
CR6PM-10
BCR5PM-10
TM541
SCR1
273J
R102
203J
R108
PC817
PC2
104J-474J
R4
104J-474J
R3
330-271J(Fuse)
R6
101-271J
R5
3R3-150J
(5W)
R25
101J
R106
R01JR107
Z0484
L102
160uH
IR3M02
IR9494
TL494
IC104
RD30
ZD101
330J
R111
1uF/50V
C107
470J
R127
PQ3RD23
IC102
R33J(5W)
R112
L5431
TL431
HA17431
IC1
472K/AC250V(Y)
C7
222K/AC250V(Y)
C6
BEADS
BJ101
K2879
K2755
K2257
Q1
(Option)
1N4005
D108
471K
C114
(Option)
1SS270A
D105
SDDJE-3
SW1-1
684J
R1
F3
5A/125V
ENC471-10D
ZR1
SDDJE-3
SW1-2
224K/AC250V(X)
C4
102J
R13
121J(1/4W Fuse)
R23
101J(1/4W Fuse)
R24
121J(1/2W Fuse)
R22
PQ12RF11
PQ12RF1
IC101
181J
R114
2401D
R110
2101D
R113
D5SBA60
DB1
4R7J(Fuse)
R15
104J
R16
330J(Fuse)
R103
1SS244
HSS81
D104
103J
R126
392J
R109
FMB-24L
YG802C04
D106
561J
R118
561J
R117
221J
R105
100J(Fuse)
R104
5101F
R133
1SS270A
D107
1001F
R136
A1175
A673
Q102
A1451
B1136
Q101
104K
C111 472J
R123
823JR125
472J
R120
471K
C113
104J
R124
123J
R121
100J(Fuse)
R119
472J
R116
333J
R115
472J
R122
104K
C112
100uF/16V
C106
C2785
C1213A
Q103
1000uF/35V
C105
CR3PM-8
TF321
SCR101
Z0400
L101
6.8uH
470uF/35V(ZL)
C104
472K
C14
1SS244
D4
HSS81
C13
104K
124J
R129
680uF/200V
C10
153J
R10
103K
C12
C2785
C1213A
Q2
153J
R12
RD20
ZD2
PC817
PC1-2
SDT-SS-124DM
RY1-1
1SS270A
D101
ERA92-02
D102
D92M-02
YG902C2R
D103
TM1641P
TRC1
Z0202
L4
Z0202
L5
F1
15A/125V
L
N
FG
AC-P07
223J
R11
1N4005
D2
1N4005
D1
L5431
TL431
HA17431
IC103
5K-ohm
VR101
223K
C110
PC817
PC1-1
331J
R131
104K
C115
223J
R132
472J
R137
2200uF/10V
C109
HZS15-3
RD16
ZD1
103J
R20
C2785
C1213A
Q105
333J
R21
393J
R134
4
3
2
1
CN3
B04P-XL
SDT-SS-124DM
RY1-2
S21ME5Y
PC3
ERA22-06
D3
33uF/25V
C108
220uF/25V
C103
470uF/35V(ZL)
C102
103K/250V
C9
104K/AC250V(X)
C15
104K
C16
102K
C17
104K/AC250V(X)
C8
222K/AC250V(Y)
C5
471K/1kV
C11
223J
R19
104J
R18
104J
R17
472J
R101
220J(2W)
R7
563J
R8
331J(2W)
R9
122J
R130
104J(1/2W)
R2
1
7
6
12,13,14
5
8,9,10
11
4
2
12
Vcc
8
C1
3
FBack
14
RefOut
13
OC
11
C2
7
GND
6
RT
10
E2
5
CT
4
DTCon
9
E1
15
-I2
16
+I2
2
-I1
1
+I1
3 2
4 1
3 2
4 1
FW
HL
/PR
GND
+3.3V
+5V
+12V
+24V
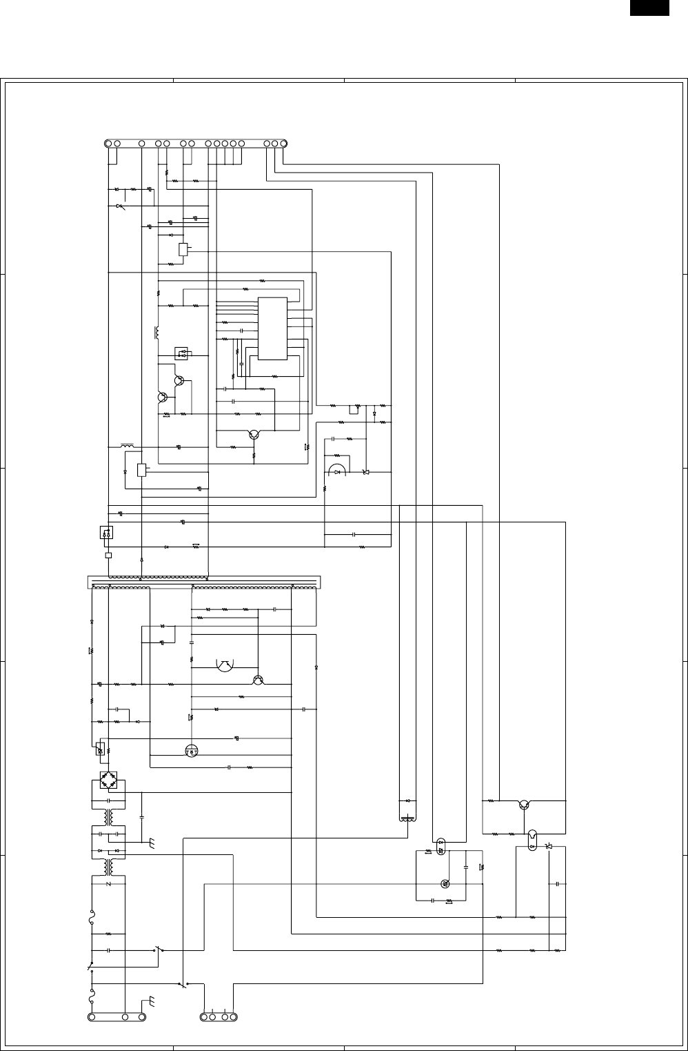
CIRCUIT DIAGRAM (LOW VOLTAGE BLOCK)
AR-F152
13 – 20
Commenti su questo manuale